《丰泽区2023年初中招生工作实施意见》正式发布。明确今年的招生原则、招生办法、招生程序和时间、规范招生行为等事项一起来关注下。
今年初中招生工作意见与去年基本一致,仍坚持义务教育免试入学原则,公办初中单校划片对口直升或多校划片电脑随机派位录取等方式招生;民办初中网上报名,实行电脑随机派位录取。与去年相比,今年招生方案“两个延续,两个变化”,具体情况如下:
一、两个延续
延续一:丰泽区户籍的小学毕业入学条件
⑴从2022年起,区属公办初中认定招生服务区域的招生对象由原来根据户籍对口直升入学,调整为必须符合户籍、住房产权证件“两一致”,即小学毕业生与其父母(或祖父母、外祖父母)至少一方的户籍一致(均在学校招生服务区域内),户籍与住房产权一致(产权性质、用途为住宅),并且父母(或祖父母、外祖父母)至少一方的拥有该实际共同居住的住房产权比例应超过50%。
⑵小学毕业生落户到学校招生服务区域的截止时间,区属公办初中统一要求为2023年3月1日前(不含3月1日,下同),超过截止日期后取得户口的小学毕业生由区教育局统筹安排。
⑶招生服务区域的同一套住房每三年只能有一位小学毕业生在该校入学(同一户主,子女多于一个的家庭除外)。
延续二:随迁子女就读条件证件时间
根据《教育部办公厅关于进一步做好普通中小学招生入学工作的通知》,要求认真落实《居住证暂行条例》关于在流入地居住半年以上和有合法稳定就业、住所等规定要求,完善随迁子女入学政策,全面清理取消不合规的随迁子女入学证明材料及其时限要求。随迁子女就读区属公办初中的条件要求:1.随迁子女“两证”时间还是半年,两证时间2023年3月1日前;2.“四区人员”子女入学要求,房屋租赁合同和劳动合同时间为半年(2023年3月1日前);父母双方或一方需在本区连续缴交企业职工养老保险满还是6个月及以上的缴纳证明(缴纳时间为2023年3月1日前且目前仍在缴交中)。
二、两个变化
变化一:随迁子女就读公办初中需“父母其中一方连续在丰泽区参加企业职工养老保险满6个月及以上的缴纳证明(缴纳时间为2023年3月1日前且目前仍在缴交中)”。已在2022年初中招生方案中预告。
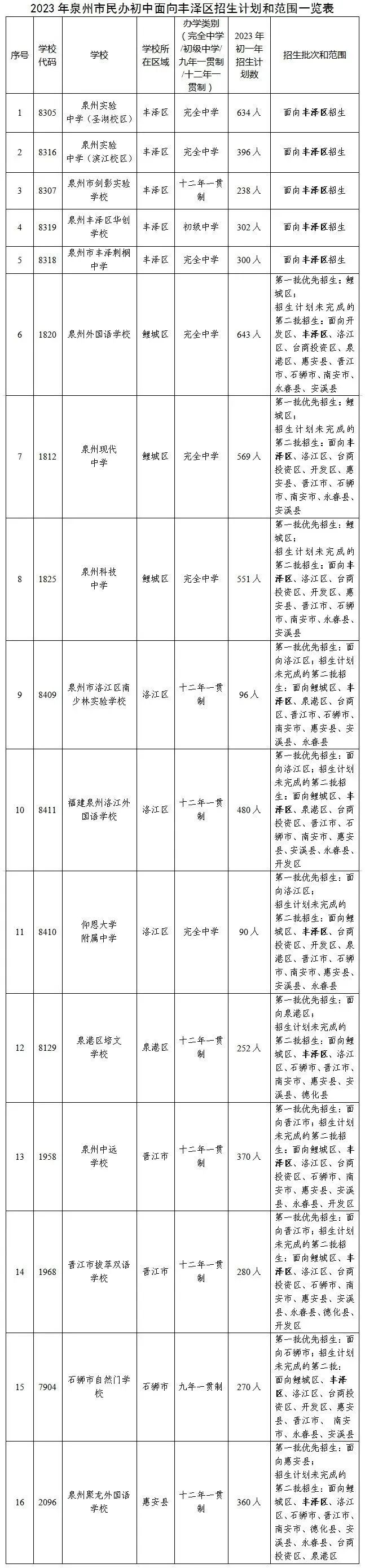
变化二:4所民办初中(5个校区)招生范围全部调整为“面向丰泽区招生”,今年民办学校招生计划数为1870人,减少690人。
《丰泽区2023年初中招生工作实施意见》
主要内容如下:
一、招生原则
在泉州市教育局的指导和区委、区政府的领导下,严格执行《中华人民共和国义务教育法》《中华人民共和国未成年人保护法》《福建省义务教育条例》等法律法规,切实保障适龄儿童少年接受义务教育的权利,加强对辖区内初中招生入学工作的统筹管理,确保义务教育规范健康发展。
二、招生办法
全面落实初中免试就近入学规定要求,公民办初中学校招生纳入审批地统一管理,由区教育局科学确定招生范围、核定招生计划,实行平等对待、同步招生、规范录取。
(一)民办初中招生办法
严格落实民办义务教育规模占比较去年“只减不增”的要求,严控招生计划、压减存量,确保2023年秋季学期我区民办义务教育在校生占比符合中央和省、市有关文件规定要求,切实做好民办初中学校招生范围和招生计划的审核工作。民办初中学校年度招生计划“只减不增”,优先满足丰泽区小学毕业生(符合招生条件)入学需求。严格执行《2023年泉州市民办初中招生计划和范围》(附件1)。

2.全市民办初中学校各批次招生都必须在泉州市义务教育招生信息管理平台上实行统一网上报名。在丰泽区报名参加民办初中电脑派位招生录取,需要具有我区户籍或我区小学正式学籍的小学毕业生;非我区小学正式学籍的随迁子女小学毕业生以及港澳台籍、华人华侨的小学毕业生,需要符合丰泽区公办初中的招生条件,方可在丰泽区报名参加民办初中电脑派位招生录取。
民办学校与公办学校同步进行报名招生,允许学生兼报。民办学校报名人数未超过招生计划数的,学校应一次性全部录取;当报名人数超过招生计划数的,全部实行电脑随机派位录取。
3.我区民办十二年一贯制学校小学部毕业生原则上应按学生或家长意愿优先直升本校初中部,当小学部毕业生意愿直升人数大于初中招生计划数时,采取电脑随机派位方式录取;当小学部毕业生意愿直升人数未超过初中招生计划数时,应一次性全部录取。小学部毕业生录取后仍有剩余招生计划,按照本《实施意见》中有关民办初中学校的招生方式和程序组织录取。我区民办十二年一贯制学校必须汇总意愿优先直升本校初中部的小学毕业生花名册(须附佐证材料),并在规定时间前报送至区教育局教育股(中教)审核。
4.民办初中学校招生收费有别于公办初中学校,学生和家长填报民办初中学校志愿前,务必事先了解学校的收费标准,根据学生个性、家庭经济状况等实际,理性填报志愿,填报志愿前必须在报名点(区教育局或丰泽就读的小学)填写《小学毕业生填报民办初中学校志愿承诺书》(附件5),方可进行网上报名。
5.已被民办初中学校录取的学生,不再安排其他学校录取,并须在规定时间内到录取学校报到并办理入学手续。未被民办初中学校录取的学生,按照本《实施意见》中有关公办初中招生办法实施。
6.民办初中学校的招生简章和广告应于规定时间前报送区教育局审核备案,同时通过学校网站向社会公布,其招生简章应包括学校简介、招生计划、招生范围、收费标准、办学特色、不违规招生承诺等。
7.严格执行民办初中学校收费公示制度,各民办初中学校须与录取学生逐一签订《泉州市规范民办学校初中招生收费双向承诺书》(附件2),各持一份备存。
8.2023年全市民办初中学校招生电脑随机派位录取工作统一由泉州市教育局负责牵头组织。录取具体步骤与志愿填报见《2023年泉州市民办初中学校招生工作服务指南》(附件3)。
9.9月1日前,民办初中学校的招生录取结果上传至泉州市义务教育招生信息管理平台。
(二)公办初中招生办法
公办初中实行免试,单校划片对口直升或多校划片电脑派位录取等方式招生。已被民办初中及市直公办初中电脑派位录取的,不再安排我区区属公办初中对口直升入学。未被民办初中学校或市直公办初中学校电脑派位录取的,又不符合丰泽区区属公办初中招生条件的随迁子女小学毕业生,需返回原户籍所在地由生源地教育行政部门按当地相关政策规定统筹安排就读初中。
自2022年秋季招生起,公办初中认定招生服务区域的招生对象必须符合户籍与住房产权证件“两一致”,具体要求如下:
(1)小学毕业生与其父母(或祖父母、外祖父母)至少一方的户籍一致(均在学校招生服务区域内),且小学毕业生落户到学校招生服务区域的截止时间为2023年3月1日前(不含3月1日,下同)。
(2)户籍与住房产权证件(产权性质、用途为住宅)一致,并且父母(或祖父母、外祖父母)至少一方拥有该实际共同居住的住房产权比例应超过50%(不包括50%,产权证上没注明共有产权人产权比例的,视为平均分配),且同一套住房每三年只能有一位小学毕业生在该校入学(同一户主、子女多于一个的家庭除外)。
(3)小学毕业生与其父母(或祖父母、外祖父母)为丰泽区本地原村民,父母(或祖父母、外祖父母)无住房产权证件的,需提交原村民证明材料(如:村集体股权证书、村集体股份经济合作社证明、政府备案的集体组织成员名单、社区出具并经街道办事处确认属实的原村民证明),经审核合格后等同户籍与住房产权证件“两一致”的招生对象。
(4)2023年3月1日后(含3月1日)取得户口以及不符合住房产权规定要求的小学毕业生视同不符合户籍与住房产权证件“两一致”的招生对象,需服从区教育局统筹安排。
1.市直公办初中面向丰泽区招生办法
⑴泉州五中(桂坛校区)计划招生100人
以电脑随机派位方式面向东湖、丰泽、泉秀3个街道办事处招收小学毕业生[具有3个街道户籍并于2023年3月1日前迁入,或具有辖区内泉州市第二实验小学、丰泽区实验小学(总校)、丰泽区第二实验小学(总校)、丰泽区第三实验小学(总校)、丰泽区东湖实验小学、丰泽区湖心实验小学、丰泽区丰盛实验小学、丰泽区泉秀实验小学、丰泽区第五实验小学、丰泽区崇德实验小学等10所小学正式学籍并实际在读的毕业生]。
⑵泉州五中(城东校区)计划招生300人
①涉及持有泉州五中(城东校区)征地拆迁的城东街道前头、埭头两个社区户籍原村民的直系子女,以就近对口直升的方式进行招生。具体学生名单由社区及街道盖章确认,名单和佐证材料送区教育局审定,名单需在社区进行公示。
②扣除前项①直升以外的名额以电脑随机派位方式面向城东街道办事处招收小学毕业生(具有城东街道户籍并于2023年3月1日前迁入或具有辖区内的丰泽区东星实验小学、丰泽区海滨实验小学、丰泽区第五中心小学、泉州市浔江小学、泉州市鹤山小学、泉州市乌屿小学等6所学校正式学籍并实际在读的毕业生)。
⑶泉州一中(东海校区)计划招生800人
以电脑随机派位方式面向东海街道办事处辖区内的泉州师范学院第二附属小学、泉州市临海小学、泉州市渚江小学、泉州东海湾实验学校、泉州市晋光小学(东海校区)等5所学校招收具有正式学籍并实际在读的毕业生。
⑷华大附中计划招生90人
以电脑随机派位方式面向华大街道办事处招收小学毕业生(具有华大街道户籍并于2023年3月1日前迁入或具有辖区内丰泽区第八中心小学正式学籍并实际在读的毕业生)。
2.丰泽区区属公办初中招生办法
⑴户籍关系于2023年3月1日前迁入城东街道各社区、华大街道各社区且符合户籍、住房产权证件“两一致”要求的小学毕业生由泉州市城东中学对口招生。
⑵户籍关系于2023年3月1日前迁入北峰街道各社区及清源街道的环山社区、田边社区、城口社区、西宝社区、西门社区和北门社区且符合户籍、住房产权证件“两一致”要求的小学毕业生由泉州市北峰中学对口招生。
⑶户籍关系于2023年3月1日前迁入东海街道云谷、云山、大坪社区除外的其他社区且符合户籍、住房产权证件“两一致”要求的小学毕业生由泉州市东海中学对口招生。户籍关系属于东海街道原云山村原村民的直系子女的小学毕业生可选择泉州市东海中学就读,具体学生名单由社区及街道盖章确认,名单和佐证材料送区教育局审定,名单需在社区进行公示。
⑷户籍关系于2023年3月1日前迁入丰泽街道各社区和泉秀街道各社区且符合户籍、住房产权证件“两一致”要求的小学毕业生由泉州市第九中学对口招生。
⑸户籍关系于2023年3月1日前迁入东湖街道各社区,清源街道的普明社区、后茂社区、环清社区、清源社区,东海街道的云谷社区、大坪社区、云山社区且符合户籍、住房产权证件“两一致”要求的小学毕业生由泉州师院附属中学对口招生。
如果区属公办初中招生服务区域内满足以上条件的小学毕业生及按政策应照顾对象的数量超过学校招生计划数,则根据学校的招生计划数(需扣除按政策应照顾对象的人数),对满足学校招生条件的所有小学毕业生进行电脑派位随机录取。没有被该校录取的,由区教育局统筹安排到有剩余学位的区属初中学校接收入学。
3.随迁子女小学毕业生招生办法
随迁子女小学毕业生欲就读区属公办初中的,须符合以下条件,并接受区教育局统筹安排,如不服从统筹调配的,视为自动放弃区属公办初中学位,并请提前回户籍地联系升学事宜。
⑴非丰泽区户籍的随迁子女小学毕业生(含具有丰泽区学籍的随迁子女小学毕业生)申请入读区属公办初中,须符合以下条件:①随迁子女其父母其中一方2023年3月1日前且至今仍在丰泽区生活居住并有相对固定的住所(以居住证为准进行认定);②父母其中一方持有2023年3月1日前且至今在丰泽区合法务工(如劳动合同)、经商(如合法有效的个体工商营业执照)等有效证件。居住证、营业执照或劳动合同(下称“两证”)签发时间为2023年3月1日前,且在有效期内。③父母其中一方在丰泽区连续参加企业职工养老保险满6个月及以上的缴纳证明(缴纳时间为2023年3月1日前且目前仍在缴交中)。
⑵户籍在鲤城(含清濛)、洛江、泉港区和台商投资区的人员(以下称“四区人员”),在丰泽区务工并暂住不能申领居住证的,其适龄子女申请入读丰泽区公办初中需提供:①父母其中一方提供符合“合法稳定住所”条件规定的6个月(含6个月)以上房屋租赁合同(截止2023年3月1日前,且在有效期内)及社区证明,并由所在街道分管领导审核后出具街道办事处证明;②父母其中一方在丰泽区连续参加企业职工养老保险满6个月及以上的缴纳证明(缴纳时间为2023年3月1日前且目前仍在缴交中)。
4.港澳台籍、华人华侨和外籍小学毕业生招生办法
港澳台籍、华人华侨和外籍小学毕业生申请就读区属公办初中,需提供在2023年3月1日前(不含3月1日)签发的,且在有效期内的《华侨港澳台同胞居住证》或《华侨港澳台同胞临时住宿登记表》,要求居住证件地址需在区属公办初中对口招生服务范围对应的街道(社区),按以下情况进行招生录取。
⑴香港和澳门特别行政区居民小学毕业生申请就读区属公办初中的,由学生的父亲(或母亲)按要求向区教育局提出申请,区教育局审核后,分3类情况安排:①父母其中一方为香港、澳门特别行政区居民的,由区教育局根据学生的父亲(或母亲)房产所在地或居住地统筹安排入学;②父母其中一方为丰泽区户籍的,如果学生的父亲(或母亲)在丰泽区有房产(持有该住房产权比例应超过50%)并实际共同居住,在房产所在地安排入学;如学生的父亲(或母亲)在丰泽区没有房产(或持有该住房产权比例不超过50%),由区教育局统筹安排入学。③父母双方均非丰泽区户籍的,按本《实施意见》有关随迁子女小学毕业生招生办法执行。
⑵持有《台湾居民来往大陆通行证》或《中华人民共和国台湾居民居住证》的台湾学生,因家长在泉州购房置业或工作需随父亲(或母亲)在泉州生活而要求申请就读区属公办初中的,由监护人按要求向区教育局提出申请,经区教育局审核后,统筹安排到居住地所属片区内公办初中入读。
⑶华侨子女(中国籍)申请就读区属公办初中的,依据国务院侨务办公室、教育部《关于华侨子女回国接受义务教育相关问题的规定》(侨文发〔2009〕5号),由学生的父亲(或母亲)按其户籍所在地向区教育局提出申请,经区教育局审核后,统筹安排到居住地所属片区内公办初中入读。
⑷外籍学生申请就读区属公办初中的,依据《学校招收和培养国际学生管理办法》(教育部、外交部、公安部令第42号, 2017年公布)的有关规定办理。经区教育局审核后,统筹安排到居住地所属片区内公办初中入读。
港澳台籍、华人华侨小学毕业生,申请参加泉州五中(桂坛校区、城东校区)、华大附中电脑派位招生录取,参照以上条件执行。
5.公办初中招生计划

三
招生程序和时间

1.5月25日至28日,初中招生报名
⑴民办初中提前批和第一批招生网上报名,登录泉州市义务教育招生信息管理平台报名(网址:http://czxt.qzedu.cn)。
公办初中报名登记,丰泽辖区小学毕业的由毕业学校组织报名,非丰泽区小学毕业的由区教育局组织审核登记报名。
丰泽辖区小学毕业的学生,若自愿回其户籍所在地或居住地就读初中,需到其毕业小学及区教育局开具《小学毕业生回泉州市户籍所在地升学联系函》(附件4),同时不再参与丰泽区的初中招生报名及招生录取。
⑵证明材料及相关资料填报说明
①丰泽辖区小学毕业的学生,家长须提供身份证、户口本、房产证原件和复印件(各1份),以及学生一寸证件近照1张,由所在毕业小学统一组织填写《2023年泉州市丰泽区初中新生报名登记表》(附件5),经毕业学校审核汇总,于规定时间前送交区教育局审核确认。
②户口属丰泽户籍但目前未在本辖区小学就读的小学毕业生,家长须带身份证、户口本、房产证的原件和复印件(各1份),以及学生一寸证件近照1张、《小学毕业生回泉州市户籍所在地升学联系函》(附件4),于5月26日前前往区教育局统一组织填写《2023年泉州市丰泽区初中新生报名登记表》(附件5)审核确认。
③非丰泽辖区小学毕业的随迁子女小学毕业生,家长须带身份证、户口本、“两证”(详见本《实施意见》有关随迁子女小学毕业生招生条件要求)的原件和复印件(各1份),以及学生一寸证件近照1张、《小学毕业生回泉州市户籍所在地升学联系函》(附件4),于5月26日前前往区教育局统一组织填写《2023年泉州市丰泽区初中新生报名登记表》(附件5)审核确认。
④港澳台籍、华人华侨的小学毕业生,其中:丰泽辖区小学毕业的学生家长须带相关证明(详见本《实施意见》有关港澳台籍、华人华侨和外籍小学毕业生招生条件要求)的原件及复印件(各1份),由所在毕业小学统一组织填写《2023年泉州市丰泽区初中新生报名登记表》(附件5),经毕业学校审核汇总,于规定时间前送交区教育局审核确认;另,非丰泽辖区小学毕业的学生家长须带相关证明(详见本《实施意见》有关港澳台籍、华人华侨和外籍小学毕业生招生条件要求)的原件和复印件(各1份),以及学生一寸证件近照1张、《小学毕业生回泉州市户籍所在地升学联系函》(附件4),于5月26日前前往区教育局统一组织填写《2023年泉州市丰泽区初中新生报名登记表》(附件5)审核确认。
⑤符合参加泉州五中(桂坛校区)、泉州五中(城东校区)、泉州一中(东海校区)、华大附中等4个校区电脑派位条件的小学毕业生,填写《2023年泉州市丰泽区初中新生报名登记表》(内含市直初中电脑派位招生志愿栏)时,只能在志愿栏中填写相应的一所中学,填写其他中学,志愿无效。具体资格审查、报名工作由区教育局组织实施。
2.5月31日至6月2日,审核政策照顾生资格
⑴小学毕业生中的双胞胎(含多胞胎)若要求在同一所初中学校入学就读,应于报名前向报名点(区教育局或就读学校)申请以捆绑方式、用同一报名号参加电脑派位的,需填写《泉州市公(民)办初中招生捆绑电脑派位申请表》(附件6),以及提供《出生医学证明》和父母的居民户口簿、结婚证等有效证件。
⑵烈士子女、现役军人子女、因公牺牲和病故军人子女报各县(市、区)人武部或泉州军分区政治工作处汇总确认后交由区教育局审核;公安英模和因公牺牲伤残公安民警子女报泉州市公安局政治部汇总确认后交由区教育局审核;国家综合性消防救援队伍人员子女报泉州市消防救援支队政治部汇总确认后交由区教育局审核;高层次人才子女登录泉州市高层次人才网进行网上申报。上述照顾对象于规定时间前,将填写的《2023年泉州市公(民)办初中学校教育照顾对象登记表》(附件7)及佐证材料报送相应身份认证部门汇总确认。
⑶民办初中学校照顾对象需填写《2023年泉州市公(民)办初中学校教育照顾对象登记表》(附件7),并按要求提供佐证材料。
上述照顾对象应于规定时间前,将申请表及相关佐证材料报送区教育局审核汇总。6月3日前报市教育局中教科备案。
3.7月5日(时间若有变更,另行通知),辖区市直公办初中及泉州五中(桂坛校区)面向丰泽区电脑随机派位招生。
4.7月8日至9日,丰泽区户籍且符合户籍迁入时间、住房产权规定要求的小学毕业生(扣除已被民办初中及市直公办初中电脑派位录取的),按区属各公办初中的招生范围,对口直升安排入学,由被录取学校通知办理入学注册手续。丰泽区户籍但无符合户籍迁入时间、住房产权规定要求的小学毕业生(扣除已被民办初中及市直公办初中电脑派位录取的),经区教育局统筹安排,由被录取学校通知办理入学注册手续。
5.7月11日至12日,申请就读区属公办初中的随迁子女(扣除已被民办初中及市直公办初中电脑派位录取的),丰泽辖区小学毕业生的按毕业小学(非丰泽辖区小学毕业生的按居住证)所属街道到以下指定的片区公办中学审核。
泉州师院附属中学负责审核丰泽街道、东湖街道、泉秀街道及所属片区小学;泉州市城东中学负责审核城东街道、华大街道及所属片区小学;泉州市东海中学负责审核东海街道及所属片区小学;泉州市北峰中学负责北峰街道、清源街道及所属片区小学。
学生和家长须带相关有效证件原件(详见本《实施意见》有关随迁子女招生条件要求),前往指定的片区中学登记、审核。审核时,被认定为不符合招生录取条件的,学生及家长应当场提出疑议,学校现场给予答复。
有下列情形之一者,可审定为不符合招生录取条件,各中学应当场劝其返回户籍地就读初中。
①无法提供符合招生录取条件的社保缴费凭证、居住证或房屋租赁合同、劳动合同书或营业执照等有效证件。
②提供假证件、借用他人证件者。
③故意隐瞒就学经历,未能提供正确的全国电子学籍信息的。
④错过规定登记、审核时间或未按规定时间报名的。
如有问题,可致电咨询对应学校。
泉州市城东中学,电话:0595-22678262;
泉州市第九中学,电话:0595-22589160;
泉州市东海中学,电话:0595-22907071;
泉州师院附属中学,电话:0595-22101773;
泉州市北峰中学,电话:0595-22883341。
6.9月15日前,各中学应完成新生学籍档案信息的录入,上报区教育局审核备案、确认学籍,并按规定建立学生学籍管理档案(纸质档案和电子档案信息必须统一)。
四
规范招生行为
1.严格遵守福建省普通中小学招生入学“十项严禁”规定(附件9),严格执行“公民同招”规定,严肃同步招生纪律,规范招生行为。严禁初中学校设立任何名义的重点班、快慢班,学校应采用抽签、电脑随机分配等方式实行均衡分班,均衡配置教育资源,编班过程邀请社区代表、家长代表及责任督学等相关人员参加。编班方案、编班情况通过校园网或校务公开栏公示,主动接受各方监督。区教育局及公办学校不得限制符合规定的适龄儿童少年报名就读民办学校;民办学校的招生也不得限制符合规定的适龄儿童少年入学报名;所有公民办学校严禁以各类考试、竞赛、培训成绩或证书证明等作为招生依据,不得采用笔试或以面试、评测等名义选拔学生,不得违反区教育局规定另行组织招生报名,不得自行通过任何形式的提前摸底、意向登记、信息登记、网上预约等方式进行预报名争抢生源。
2.2020年开始,义务教育阶段不得招收各类特长生。
3.切实落实消除大班额规划,对辖区内可能新增大班额的学校进行预警提示,特别要严格控制存在大班额和大校额学校的招生计划,确保不产生新的大班额。学校须严格按照批准的招生计划招生,不得擅自突破招生计划。
4.公民办初中学校招生的电脑随机派位录取由教育行政主管部门统一组织和制定具体操作规则,电脑随机派位录取须有公证机构参加,并组织公民办中小学校校长、小学毕业生家长等代表及新闻媒体参加,全程接受社会监督,派位结果实时向社会公开,由派位结果的录取学校办理录取手续,学校不得劝退或变相劝退已录取的学生。2023年全市民办初中学校招生电脑随机派位录取统一由泉州市教育局负责牵头组织;丰泽辖区内市属公办初中以及泉州五中(桂坛校区)面向在丰泽区招生实施单校划片对口直升或多校划片电脑随机派位等录取方式招生的,由区教育局负责组织。公民办初中学校招生的电脑随机派位及对口直升录取结果一经产生,任何学校和个人不得擅自改变派位及直升结果。
① 未经本网授权不得转载、摘编或利用其它方式使用本网原创作品。已经本网授权使用作品的,应在授权范围内使用,并注明“来源:泉州网”。违反上述声明者,本网将追究其相关法律责任。泉州网欢迎各兄弟网站开展平等合作。
② 凡本网注明“来源:XXX(非泉州网)”的作品,均转载自其他媒体,转载目的在于传递更多信息,并不代表泉州网赞同其观点和对其真实性负责,被转载网站、媒体、当事人若认为有侵权之处请来电告知,我们将及时处理。
③ 由于网络的特殊性无法及时确认稿件作者并与作者取得联系。为了保护著作权人的合法权益,及时准确地向权利人支付作品使用费,请本网站所用作品的著作权人直接与本网站联系,商洽稿费支付事宜。对于使用时未及核实的权利人,可以向本网站提交权利人身份证明材料。 如需合法使用本网站发布的拥有完全版权的稿件,也请直接与本网站接洽。联系电话:22500260,22500194。 联系邮箱:qzw@qzwb.com。