5月8日,市教育局出台《泉州市教育局关于印发泉州市直小学2025年秋季招生工作实施意见的通知》(泉教初〔2025〕 8号)、《泉州市教育局关于印发泉州市直幼儿园2025年秋季招生工作实施意见的通知》(泉教初〔2025〕9号),以下简称《通知》。今年市直小学幼儿园招生办法在延续去年政策的基础上,有作进一步合理优化调整。市直小学继续实施教育入学“一件事”招生服务改革,家长届时通过闽政通—本地—教育入学“一件事”模块等入口进行网上报名。市直公办幼儿园试点实施教育入学“一件事”招生服务改革。家长届时通过闽政通—本地—教育入学“一件事”模块等入口进行网上报名。剩余学位的积极向社会开放,落实台胞适龄子女入读公办小学幼儿园政策,保障残疾儿童少年受教育权利。
市直小学
招生计划和招生服务范围
各市直小学招生计划如下:泉州市实验小学:675人(开元校区360人、大兴校区315人);泉州市晋光小学:855人(南俊校区270人、东海校区495人、滨海校区90人);泉州师范学院附属小学:405人;泉州市第二实验小学:405人(丰泽校区180人、城东北校区225人)。
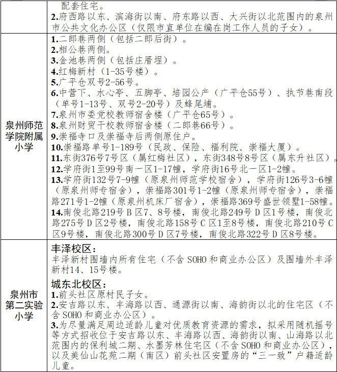
各市直小学的招生服务范围与去年总体相同,今年秋季新增泉州市实验小学大兴校区招生。各学校具体招生服务范围如下:


招生入学办法
延续2024年招生办法。
(一)优先招收“三一致”对象和政策照顾对象
各市直小学优先招收本校招生服务区域内户籍、住房产权、实际居住“三一致”家庭的适龄儿童(以下简称“三一致”对象)及按国家、省市相关入学优待政策照顾的对象。如果本校“三一致”对象及政策照顾对象的数量超过学校招生计划数,则“三一致”对象采取以落户到学校招生服务区域时间先后或公开电脑派位(抽签)等办法录取(具体办法由市直小学自定)。学校招生服务区域内“三一致”对象的具体条件:
(1)适龄儿童与其父母(或祖父母、外祖父母)户籍一致(均在学校招生服务区域内)并实际共同居住,户籍与房产一致(产权性质、用途为住宅),房产与实际居住一致。
(2)适龄儿童落户到学校招生服务区域的截止时间为2025年3月1日前。
(3)2021年3月1日以后(含3月1日)新购房落户的(包括通过其他形式取得房产的,下同),适龄儿童的父母(或祖父母、外祖父母)拥有该实际共同居住的住房产权比例应超过50%(不包括50%,产权证或不动产登记证上没注明共有产权人产权比例的,视为平均分配,下同)。
(二)不符合“三一致”条件适龄儿童的招生入学办法户籍在市直小学招生服务区域但不符合学校招生服务区域内户籍、住房产权、实际居住“三一致”条件的适龄儿童,应按时向户籍所在招生服务区域公办学校报名登记,原则上由户籍所在区教育局统筹就近安排公办学校接收入学。其中,鲤城辖区的市直小学招生服务区域内的集体户适龄儿童,由鲤城区教育局统筹安排公办学校接收入学。
(三)有剩余学位的市直小学可以招收的对象招收本校招生服务区域内“三一致”对象及政策照顾对象后有剩余学位的市直小学,可采取公开电脑派位(抽签)等办法招收部分以下对象:
(1)本校招生服务区域内户籍、住房产权一致,但不符合“三一致”其他条件的对象。具体要求:适龄儿童与其父母(或祖父母、外祖父母)户籍一致(均在学校招生服务区域内),户籍与房产一致(产权性质、用途为住宅)。
(2)其他市直小学因学位不足而未录取的“三一致”对象。
落实教育优待照顾政策
今年延续2024年招生入学办法,其中符合泉州市认定的第一至第四层次人才子女,以及第一、二层次人才孙辈(含福建省引进高层次创新人才、海西产业人才高地人才、福建省优秀人才等省级人才政策覆盖对象),申请市直小学入学,于6月6日—6月28日登录“海丝泉州·人才港湾”信息平台,上传相关佐证材料进行网上申报,根据学校学位情况并结合高层次人才意愿等协调安排学校接收入学。
港澳台侨和外籍适龄儿童的招生入学办法
今年延续2024年招生入学办法,在市直小学招生服务区域内实际居住的香港、澳门、台湾居民适龄儿童、华侨适龄子女(中国籍)及外籍学生申请入学,依据国家和省、市有关政策,其监护人按要求向居住地学校提出申请,由市、区教育行政主管部门统筹安排学校接收。
实施教育入学“一件事”网上招生,报名时间与去年一致
今年市直小学一年级招生入学继续实行网上报名,招生日程安排与去年一致。5月20日前,各市直小学向社会发布招生公告;6月6日—6月28日,泉州市高层次人才子女入学申请:登录“海丝泉州·人才港湾”信息平台,上传相关佐证材料进行网上申报;7月1日—7月4日,各市直小学招生服务区域内户籍适龄儿童、港澳台侨和外籍适龄儿童、各类政策照顾对象通过闽政通—本地—教育入学“一件事”模块等入口进行网上报名;8月1日前,分发录取通知书,招生工作结束。
招生工作要求
《通知》从“进一步规范招生行为、进一步做好招生服务工作、进一步严肃招生纪律”三个方面提出具体招生工作要求。认真执行《残疾人教育条例》,接收招生服务区域内具有接受普通教育能力的残疾儿童入学,特别要做好轻度孤独症儿童等的随班就读工作,不得歧视或拒收。各市直小学要落实招生信息公开制度,加强招生政策宣传,及时向社会公开招生时间、招生计划、招生服务区域范围、招生办法和招生结果(即“五公开”)。根据泉州市直小学教育入学“一件事”网上报名服务指南,加强培训学习,熟悉操作流程,主动靠前服务,热心、细心、耐心指导家长实现网上报名,招生期间设置并公布招生咨询服务、监督举报电话。
市直幼儿园
招生计划
各市直幼儿园招生计划如下:
泉州幼师附属幼儿园:14个班(开元园区9个班含托育班、大兴园区5个班);
泉州市温陵实验幼儿园:12个班(井亭园区4个班含托育班、东海园区8个班含托育班);
泉州市刺桐幼儿园:6个班(刺桐新村园区3个班、崇福园区3个班);
泉州市丰泽幼儿园:13个班(丰泽新村园区4个班、城东园区9个班含托育班);
泉州市直机关金山幼儿园:3个班;泉州幼高专附属东海湾实验幼儿园:9个班(含托育班);
泉州市培蕾实验幼儿园:2个班(含普通幼儿、特殊幼儿)。
招生服务范围
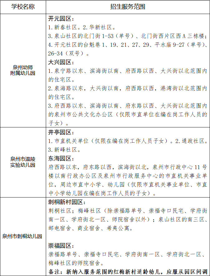
今年各市直幼儿园的招生服务范围与去年总体相同,今年秋季新增泉州幼师附属幼儿园大兴园区。各市直幼儿园具体招生服务范围如下:


招生入学办法
总体延续2024年招生办法。
(一)优先招收的对象和具体条件各市直幼儿园优先招收本园招生服务区域内户籍、住房产权、实际居住“三一致”家庭的适龄幼儿(以下简称“三一致”对象),以及按国家、省市相关入学优待政策照顾的适龄幼儿。“三一致”对象的具体条件:
(1)适龄幼儿与其父母(或祖父母、外祖父母)户籍一致(均在幼儿园招生服务区域内)并实际共同居住,户籍与房产一致(产权性质、用途为住宅),房产与实际居住一致。
(2)适龄幼儿落户到幼儿园招生服务区域的截止时间为2025年3月1日前。
(二)有剩余学位的应积极向社会开放在招收“三一致”对象及政策照顾对象后有剩余学位的,由各园确定录取办法,接收部分户籍在幼儿园招生服务区域但不符合“三一致”条件的适龄幼儿入园。
继续落实教育优待照顾对象入学办法
今年秋季符合泉州市认定的第一至第四层次人才子女,以及第一、二层次人才孙辈(含福建省引进高层次创新人才、海西产业人才高地人才、福建省优秀人才等省级人才政策覆盖对象),其适龄幼儿可申请就读市直幼儿园,按照省、市相关政策给予优待。
落实台胞适龄子女入读幼儿园优待政策
今年根据《中共福建省委 福建省人民政府关于贯彻落实<中共中央、国务院关于支持福建探索海峡两岸融合发展新路建设两岸融合发展示范区的意见>的实施意见》《福建省教育厅 福建省人民政府台湾事务办公室关于进一步做好台胞子女在闽就读中小学幼儿园工作的通知》(闽教基〔2024〕8号)等精神,优化申请就读流程,落实“欢迎就读、一视同仁、就近入学”政策,对符合条件的台胞适龄子女视同本地户籍适龄幼儿,可申请到市直幼儿园就读。
持有《台湾居民来往大陆通行证》或《中华人民共和国台湾居民居住证》的台胞适龄幼儿,因家长在泉州购房置业或工作等需随父亲(母亲)在泉州生活而要求在市直幼儿园就读的,由监护人按要求填写《台湾籍子女入(转)学申请表》(附件4)向幼儿园提出申请,由市教育行政主管部门审核后,根据实际情况,视同本地户籍适龄幼儿统筹安排到居住地或工作地所属片区内市直幼儿园就近入读。
鼓励支持有条件的幼儿园提供2至3岁托育服务
在满足3—6岁适龄儿童学前教育需求的基础上,有条件的市直幼儿园开设托育班,招收2至3岁幼儿。
招生程序和时间安排
总体时间控制在:5月20日前各市直幼儿园向社会发出招生公告;6月6日—6月28日泉州市高层次人才子女入学申请:登录“海丝泉州·人才港湾”信息平台,上传相关佐证材料进行网上申报;7月5日—7月6日,各幼儿园家长网上报名:各类对象通过闽政通—本地—教育入学“一件事”模块等入口进行网上报名;7月7日,各市直幼儿园提供线下便民咨询服务:网上报名出现异常等情况,家长可携带材料到幼儿园具体咨询。7月23日前,各市直幼儿园公布剩余学位并确定录取办法;8月1日前,分发录取通知书,招生工作结束。
招生工作要求
要进一步规范招生行为、进一步做好招生服务工作、进一步严肃招生纪律。要认真贯彻《残疾人教育条例》,优先接收招生服务区域内具有参加集体生活和学习活动能力的特殊幼儿入学,特别要做好轻度孤独症幼儿的随班就读工作,不得歧视或拒收。在组织招生过程中,要及时向社会公开招生时间、招生计划、招生服务区域范围、招生办法和招生结果(即“五公开”)。根据泉州市直幼儿园教育入学“一件事”网上报名服务指南,加强培训学习,熟悉操作流程,主动靠前服务,热心、细心、耐心指导家长实现网上报名,招生期间设置并公布招生咨询服务、监督举报电话。
① 未经本网授权不得转载、摘编或利用其它方式使用本网原创作品。已经本网授权使用作品的,应在授权范围内使用,并注明“来源:泉州网”。违反上述声明者,本网将追究其相关法律责任。泉州网欢迎各兄弟网站开展平等合作。
② 凡本网注明“来源:XXX(非泉州网)”的作品,均转载自其他媒体,转载目的在于传递更多信息,并不代表泉州网赞同其观点和对其真实性负责,被转载网站、媒体、当事人若认为有侵权之处请来电告知,我们将及时处理。
③ 由于网络的特殊性无法及时确认稿件作者并与作者取得联系。为了保护著作权人的合法权益,及时准确地向权利人支付作品使用费,请本网站所用作品的著作权人直接与本网站联系,商洽稿费支付事宜。对于使用时未及核实的权利人,可以向本网站提交权利人身份证明材料。 如需合法使用本网站发布的拥有完全版权的稿件,也请直接与本网站接洽。联系电话:22500260,22500194。 联系邮箱:qzw@qzwb.com。