泉州网10月25日讯(记者 苏勇 通讯员 蔡国清)担心孩子输在起跑线上,不少家长会给孩子报名参加校外培训班,但校外培训机构是否“靠谱”?这两天,丰泽区、晋江市、南安市教育局分别公布了辖区首批校外培训机构“白名单”“黑名单”,其中丰泽有20家、晋江有144家、南安有20家未取得办学许可证且不具备整改条件的培训机构被列入“黑名单”,这些机构将被关停取缔。
全市 推行“黑白名单” 取缔“黑机构”
今年年初,教育部等四部门联合印发《关于切实减轻中小学生课外负担开展校外培训机构专项治理行动的通知》,决定联合开展校外培训机构专项治理行动,切实减轻中小学生课外负担。
据了解,我省相关部门分四个阶段进行专项治理行动,主要围绕6种不规范行为开展集中整治。2018年12月前为第二阶段集中整治阶段,根据排查摸底情况,各级教育、民政、人社、工商(市场监管)协同开展集中整治,全面纠正校外培训机构六类不良行为。建立“白名单”,公布无不良行为校外培训机构名单;建立“黑名单”,公布有安全隐患、无资质和不良行为的校外培训机构名单。2019年3月底将进入专项督促和检查阶段,由省教育厅牵头对各市、县的专项治理行动开展专项督促和检查。
根据部署,泉州各县(市、区)将全面推行“黑白名单”制度,将证照齐全,且不存在“超纲教学”“提前教学”“强化应试”等违规办学行为的校外培训机构列入“白名单”;将存在有安全隐患或无证无照且无论如何整改都无法达到办证要求的校外培训机构列入“黑名单”,并坚决予以取缔。对证照不齐全,但有可能通过整改达到办证要求的培训机构,先暂停办学,整改后达到要求的指导其依法依规办理相关证照,办理证照后再将其列入“白名单”,整改后仍未达到要求的列入“黑名单”。
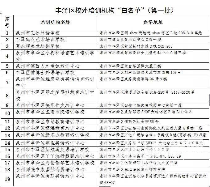
丰泽 查处违规办学机构119所


记者从丰泽区教育局了解到,为切实做好校外培训机构集中整治攻坚工作,今年以来,丰泽区多次对辖区校外培训机构进行集中排查和专项整治。3月份至今,丰泽区共查处违规办学机构119所,下发整改通知书119份,机构完成自查95所,引导43所机构进行限期整改。
丰泽区教育局经过第一阶段摸底排查、集中整治和严格审核,公布辖区校外培训机构第一批“黑白名单”,其中有19家培训机构上“白名单”,另外20家无证无照或存在重大安全隐患的培训机构被列入“黑名单”,相关部门将坚决予以取缔。
下阶段,丰泽区将继续本着“规范一批、整改一批、取缔一批”的原则,在全面排查摸底的基础上,对辖区内校外培训机构进行分类分步治理。对办学场所存在重大安全隐患的、无证无照的、群众投诉多的立即关停取缔;对存在其他问题但能整改的,立即签发整改通知书,责令其停业整改(限期1-3个月),整改期内不得开展教育培训行为。
晋江 首批144家被列入“黑名单”
晋江校外培训机构“黑名单”(144家)


晋江校外培训机构“白名单”(39家)

昨日,晋江市教育局公布晋江首批校外培训机构“黑白名单”,其中“白名单”涵盖39家已获得办学许可证并登记注册的校外培训机构;144家未取得办学许可证,存在安全隐患且不具备整改条件的校外培训机构,被列入“黑名单”,它们将被关停取缔。
首批列入“黑名单”的144家校外培训机构,几乎遍布晋江各个街镇,其中,青阳街道有27家,罗山、陈埭、池店、安海、东石、永和等镇街也有10家以上的培训机构因未取得办学许可证且不具备整改条件,被要求关停取缔。接下来,相关部门还将陆续公布其他校外培训机构的“黑白名单”。
南安 20家机构民宅办学被取缔
南安市第一批校外培训机构“黑名单”

南安市在专项摸排行动中,发现20家培训机构举办场所为民宅,且未通过建筑安全及消防安全验收,消防设施设备薄弱,食堂卫生条件差,无办学许可证,违规开展学科类或衔接班培训,存在较大安全隐患等问题,将这20家培训机构列入“黑名单”。
教育部门提醒,家长带孩子报名参加校外培训时,请擦亮眼睛,注意识别,特别留意校外培训机构是否取得经营许可证和办学许可证等相应的办学资质。
① 未经本网授权不得转载、摘编或利用其它方式使用本网原创作品。已经本网授权使用作品的,应在授权范围内使用,并注明“来源:泉州网”。违反上述声明者,本网将追究其相关法律责任。泉州网欢迎各兄弟网站开展平等合作。
② 凡本网注明“来源:XXX(非泉州网)”的作品,均转载自其他媒体,转载目的在于传递更多信息,并不代表泉州网赞同其观点和对其真实性负责,被转载网站、媒体、当事人若认为有侵权之处请来电告知,我们将及时处理。
③ 由于网络的特殊性无法及时确认稿件作者并与作者取得联系。为了保护著作权人的合法权益,及时准确地向权利人支付作品使用费,请本网站所用作品的著作权人直接与本网站联系,商洽稿费支付事宜。对于使用时未及核实的权利人,可以向本网站提交权利人身份证明材料。 如需合法使用本网站发布的拥有完全版权的稿件,也请直接与本网站接洽。联系电话:22500260,22500194。 联系邮箱:qzw@qzwb.com。