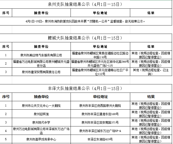
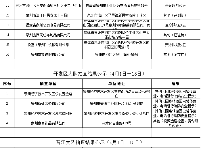
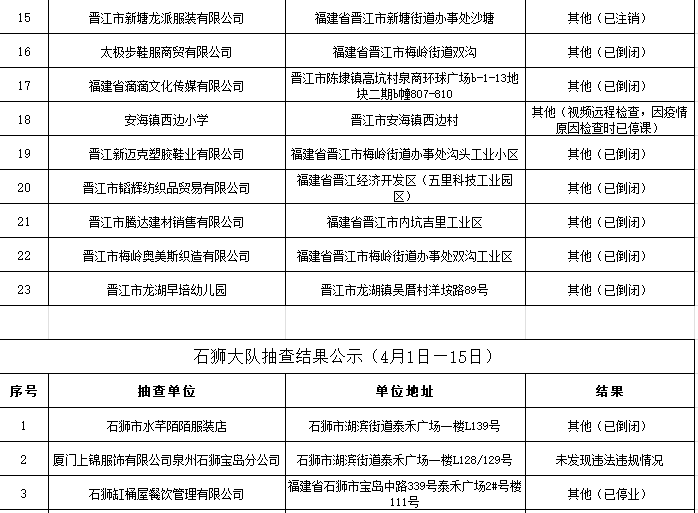
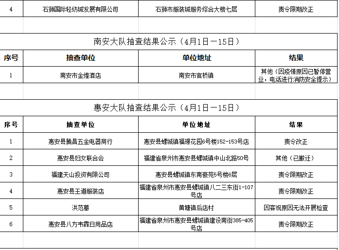
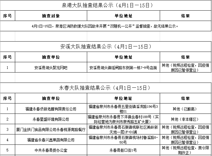
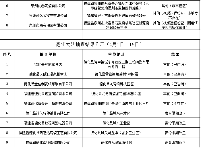
根据《福建省“双随机、一公开”消防监督抽查实施细则(试行)》工作要求,2022年4月1日-15日,泉州市各级消防救援部门采取“双随机一公开”监督抽查方式对社会单位履行消防安全职责情况开展监督检查。现将抽查结果公示如下:










抽查结果公开时限为15天,抽查结果公开期间,被检查对象对公开的抽查结果有异议的,可以向属地消防部门申请提出。
泉州市消防救援支队
2022年4月20日
① 未经本网授权不得转载、摘编或利用其它方式使用本网原创作品。已经本网授权使用作品的,应在授权范围内使用,并注明“来源:泉州网”。违反上述声明者,本网将追究其相关法律责任。泉州网欢迎各兄弟网站开展平等合作。
② 凡本网注明“来源:XXX(非泉州网)”的作品,均转载自其他媒体,转载目的在于传递更多信息,并不代表泉州网赞同其观点和对其真实性负责,被转载网站、媒体、当事人若认为有侵权之处请来电告知,我们将及时处理。
③ 由于网络的特殊性无法及时确认稿件作者并与作者取得联系。为了保护著作权人的合法权益,及时准确地向权利人支付作品使用费,请本网站所用作品的著作权人直接与本网站联系,商洽稿费支付事宜。对于使用时未及核实的权利人,可以向本网站提交权利人身份证明材料。 如需合法使用本网站发布的拥有完全版权的稿件,也请直接与本网站接洽。联系电话:22500260,22500194。 联系邮箱:qzw@qzwb.com。