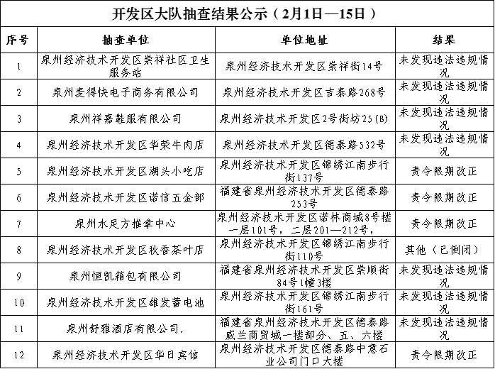
根据《福建省“双随机、一公开”消防监督抽查实施细则(试行)》工作要求, 2月1日-2月15日,泉州市各级消防救援部门采取专项抽查、日常“双随机一公开”监督抽查方式对部分重点场所及其他社会单位履行消防安全职责情况开展监督检查。现将抽查结果公示如下:












抽查结果公开时限为15天,抽查结果公开期间,被检查对象对公开的抽查结果有异议的,可以向属地消防部门申请提出。
泉州市消防救援支队
2022年2月20日
① 未经本网授权不得转载、摘编或利用其它方式使用本网原创作品。已经本网授权使用作品的,应在授权范围内使用,并注明“来源:泉州网”。违反上述声明者,本网将追究其相关法律责任。泉州网欢迎各兄弟网站开展平等合作。
② 凡本网注明“来源:XXX(非泉州网)”的作品,均转载自其他媒体,转载目的在于传递更多信息,并不代表泉州网赞同其观点和对其真实性负责,被转载网站、媒体、当事人若认为有侵权之处请来电告知,我们将及时处理。
③ 由于网络的特殊性无法及时确认稿件作者并与作者取得联系。为了保护著作权人的合法权益,及时准确地向权利人支付作品使用费,请本网站所用作品的著作权人直接与本网站联系,商洽稿费支付事宜。对于使用时未及核实的权利人,可以向本网站提交权利人身份证明材料。 如需合法使用本网站发布的拥有完全版权的稿件,也请直接与本网站接洽。联系电话:22500260,22500194。 联系邮箱:qzw@qzwb.com。