福利待遇
对纳入“百人汇”的科技人才,直接认定为惠安县第六层次人才,享受县级高层次人才相关福利待遇。
申报条件
基本条件:在惠安工业企业工作,从事研发、设计、检测、品控、检修等与技术相关的专业技术人才。企业法人代表或实际控制人、主要股东及经市、已认定为高层次人才的除外。
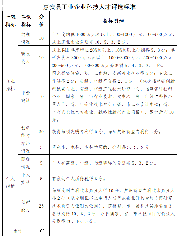
评选标准:

申报材料
①《惠安县工业企业科技人才申报表》;
②《惠安县工业企业科技人才自评表》;
③相关佐证材料复印件(经单位盖章)。其中,专利技术负责人以专利证书上申请人名单或企业开具专利方案研究技术负责人证明为依据;
④其他证明材料。
申报程序
实行动态滚动,每年县工信商务局会同县科技局发文后申报,申报材料按顺序装订成册(一式二份)送县工信商务局。
联系人:小郑,87372382,邮箱:jingmao87382141@163.com
① 未经本网授权不得转载、摘编或利用其它方式使用本网原创作品。已经本网授权使用作品的,应在授权范围内使用,并注明“来源:泉州网”。违反上述声明者,本网将追究其相关法律责任。泉州网欢迎各兄弟网站开展平等合作。
② 凡本网注明“来源:XXX(非泉州网)”的作品,均转载自其他媒体,转载目的在于传递更多信息,并不代表泉州网赞同其观点和对其真实性负责,被转载网站、媒体、当事人若认为有侵权之处请来电告知,我们将及时处理。
③ 由于网络的特殊性无法及时确认稿件作者并与作者取得联系。为了保护著作权人的合法权益,及时准确地向权利人支付作品使用费,请本网站所用作品的著作权人直接与本网站联系,商洽稿费支付事宜。对于使用时未及核实的权利人,可以向本网站提交权利人身份证明材料。 如需合法使用本网站发布的拥有完全版权的稿件,也请直接与本网站接洽。联系电话:22500260,22500194。 联系邮箱:qzw@qzwb.com。