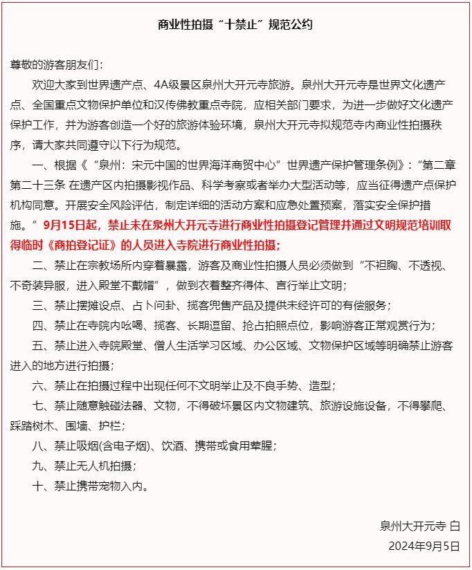
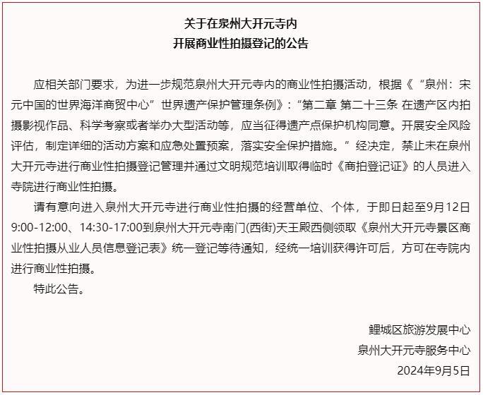
泉州网9月5日讯(记者 黄艺芬)5日,鲤城区旅游发展中心、泉州大开元寺服务中心联合发布《关于在泉州大开元寺内开展商业性拍摄登记的公告》(下文简称《公告》)。据《公告》,要进入泉州大开元寺进行商业性拍摄的经营单位和个体,可于即日起至9月12日9:00—12:00,14:30—17:00到泉州大开元寺南门(西街)天王殿西侧领取《泉州大开元寺景区商业性拍摄从业人员信息登记表》,统一登记等待通知,并经过文明规范培训取得临时《商拍登记证》获得许可后,方可在寺院内进行商业性拍摄。

“商业拍摄没问题的,但是真的影响正常的游客欣赏风景,”泉州热心讲解员小雪表示,她曾遇到有的拍摄人员站在石桌上,桌子是用来放东西;还有踩树枝拍照的;以及讲解员和游客好好站着,突然就被要求让机位等,这些行为都属于不文明不礼貌。她认为,对商业拍摄进行规范,也是提高城市旅游的美誉度。

鲤城区文旅经济发展指挥部相关负责人表示,今年暑期,泉州文旅市场持续火热,古城游备受青睐,古城日均人流量达5万人次以上。“本次开元寺关于商业性拍摄的管理规范,从实际出发,重在规范提升。两个方面考虑:一是根据世界遗产管理条例等相关法律法规,进行相关商业行为,须经过严格报批。其次,从景区管理角度来说,对旅游市场标准化规范化进行提升,也是回应游客对我们的信任,重视游客的旅游体验感。“众多游客喜爱泉州古城,我们也希望为大家创造一个美好的旅游环境。”
① 未经本网授权不得转载、摘编或利用其它方式使用本网原创作品。已经本网授权使用作品的,应在授权范围内使用,并注明“来源:泉州网”。违反上述声明者,本网将追究其相关法律责任。泉州网欢迎各兄弟网站开展平等合作。
② 凡本网注明“来源:XXX(非泉州网)”的作品,均转载自其他媒体,转载目的在于传递更多信息,并不代表泉州网赞同其观点和对其真实性负责,被转载网站、媒体、当事人若认为有侵权之处请来电告知,我们将及时处理。
③ 由于网络的特殊性无法及时确认稿件作者并与作者取得联系。为了保护著作权人的合法权益,及时准确地向权利人支付作品使用费,请本网站所用作品的著作权人直接与本网站联系,商洽稿费支付事宜。对于使用时未及核实的权利人,可以向本网站提交权利人身份证明材料。 如需合法使用本网站发布的拥有完全版权的稿件,也请直接与本网站接洽。联系电话:22500260,22500194。 联系邮箱:qzw@qzwb.com。