泉州网1月15日讯 (融媒体记者王金植 通讯员陈秋婷 文/图)昨日,记者从洛江区获悉,日前,该区首批12所学校试点向社会开放体育场,进一步缓解人民群众日益增长的体育健身需求与体育场馆资源供给不均衡之间的矛盾,发挥学校体育场地对促进青少年健康成长和推进全民健身运动的积极作用。
选择多样化 健身新方式
篮球架下奔跑着挥洒汗水的身影、绿茵场滚动着来往的足球、塑胶跑道上落下一个个矫健有力的脚印……走进河市中心小学,可以看到篮球场、足球场和田径场上一片热闹的景象。一旁的架空层下,有“敏捷梯”“跳房子”及综合性体能训练等运动器械,可满足不同人群的多样化需求。

河市中心小学的篮球场

河市中心小学的足球场
据悉,学校体育场对外开放后,吸引了周边群众包括学生、村民、企事业单位和社会组织工作人员等前来运动、锻炼,既提升了学校运动设施的利用率,促进资源共享,还有效提升周边群众的幸福感和满意度。
“学校体育场地开放之前,我们主要做了三方面的内容,第一是制定开放制度,指定专人负责,学校成立了由行政、体育教师、值日教师组成的微型团队;第二是联合洛江红十字会对微型团队的成员进行应急培训,到现在为止我们学校有35名应急救援人员,为体育场地的开放提供应急保障;第三是对学校体育场地进行提升和改造,花费50余万元对学校的篮球场和足球场进行改造,还配备了应急救援设备一套。”河市中心小学副校长林历元表示。
家门口锻炼 省心又舒心
“准备!开始……”在洛江区实验小学,操场旁的树荫下,女同学们正兴致勃勃地跳着长绳,双脚随着上下翻飞的绳子轻盈地起跳、落下;一旁的足球场上,一群小伙子踢着足球,你追我赶,一片和谐的景象。

洛江区实验小学学生在跳绳
每天晚上7点左右,家住附近的居民就会陆续来到洛江区实验小学的操场进行锻炼。宽敞的锻炼空间、专业的健身设施,让学校体育场地成为市民就近健身的选择。该校体育场所对外开放后,家住附近的李先生只要有空就会约上三五好友,到学校篮球场打打球,他说:“现在在家门口就可以锻炼,场地条件又好,既省心又舒心。为学校体育场所对外开放点赞。”
“为全面实施体育强国建设纲要,我校试行体育场所对外开放,开放的对象主要是社区群众和学生,上学期间开放的时间是晚上6:40到7:40,节假日开放的时间是每天下午4:00到晚上9:30,开放的场所主要是篮球场、室外乒乓球场、足球场等场所。”洛江区实验小学副校长彭池水说道。
为使周边群众知晓学校体育场地开放相关信息,提高场地开放参与度,洛江区制定了相关指导意见,明确开放范围、条件、时间和形式,并要求各学校做好入场管理、安全管理、应急管理和违规人员处置,切实打造群众满意的健身场所。

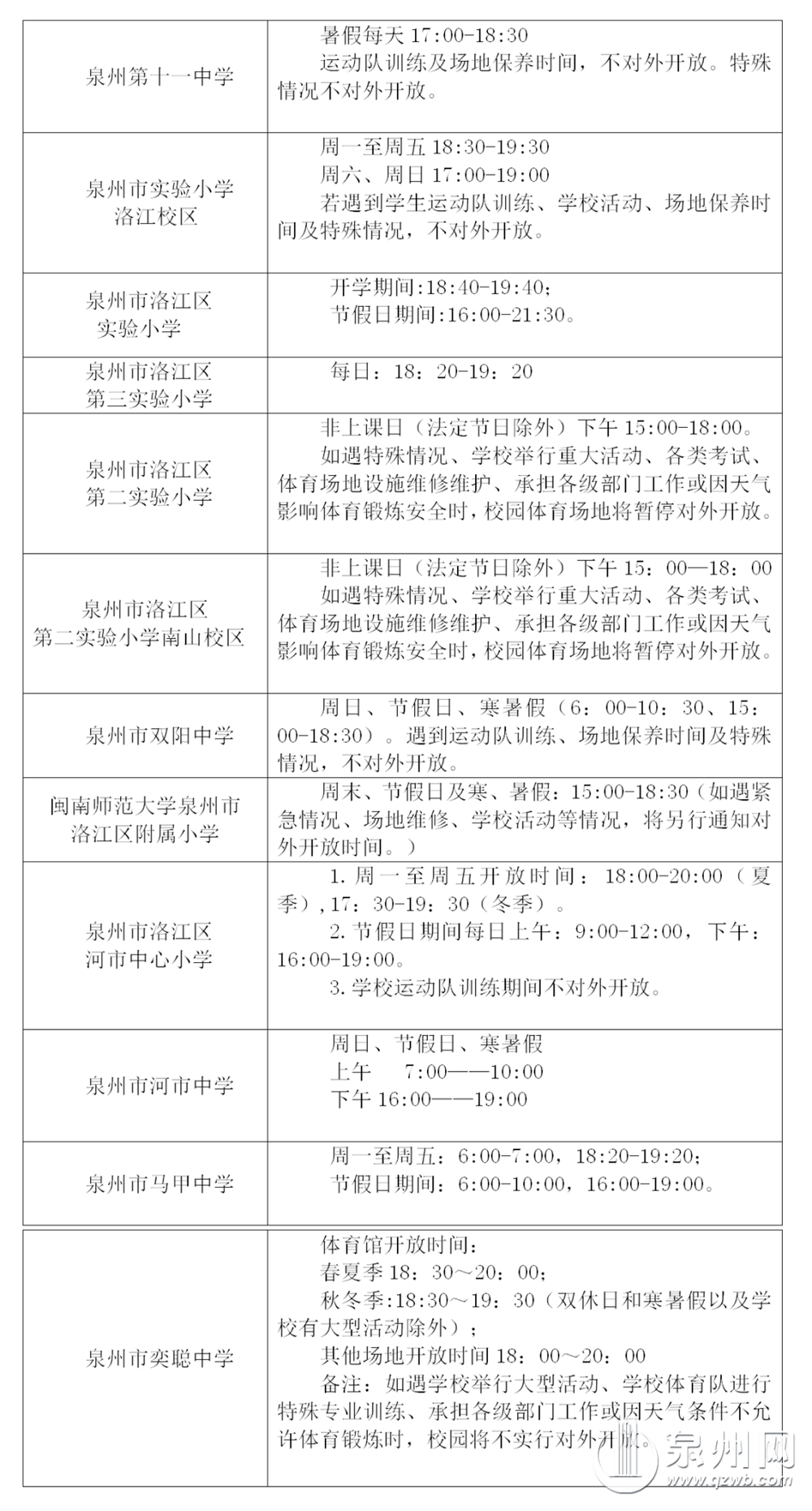
(各校具体开放时间)
① 未经本网授权不得转载、摘编或利用其它方式使用本网原创作品。已经本网授权使用作品的,应在授权范围内使用,并注明“来源:泉州网”。违反上述声明者,本网将追究其相关法律责任。泉州网欢迎各兄弟网站开展平等合作。
② 凡本网注明“来源:XXX(非泉州网)”的作品,均转载自其他媒体,转载目的在于传递更多信息,并不代表泉州网赞同其观点和对其真实性负责,被转载网站、媒体、当事人若认为有侵权之处请来电告知,我们将及时处理。
③ 由于网络的特殊性无法及时确认稿件作者并与作者取得联系。为了保护著作权人的合法权益,及时准确地向权利人支付作品使用费,请本网站所用作品的著作权人直接与本网站联系,商洽稿费支付事宜。对于使用时未及核实的权利人,可以向本网站提交权利人身份证明材料。 如需合法使用本网站发布的拥有完全版权的稿件,也请直接与本网站接洽。联系电话:22500260,22500194。 联系邮箱:qzw@qzwb.com。