作为2023年省级为民办实事项目之一,当前,鲤城区正积极推进适龄女性人乳头瘤病毒(HPV)疫苗(简称HPV疫苗)免费接种工作,有效降低接种对象宫颈癌和癌前病变发病率,提高辖区女性健康水平。

“9至14岁的女孩基本没有接触到病毒,接种年龄越小、越早,预防效果越好。一旦感染HPV病毒,再接种的效果就会大打折扣。”区卫健局工作人员表示,近年来,HPV感染呈现出年轻化趋势,尽早接种疫苗是有效预防HPV感染的第一步,也是预防宫颈癌的关键一步。
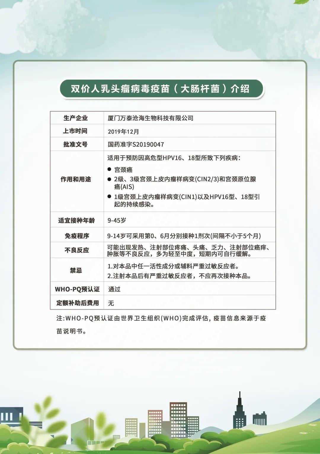
此次免费接种对象为具有鲤城区学籍或户籍、未接种过HPV疫苗且年龄在13周岁至14周岁的女性(即出生日期在2009年9月1日—2010年8月31日)。值得一提的是,此次HPV疫苗接种较往年有两个新变化,一是接种年龄段从13周岁至14周岁半调整为13周岁至14周岁;二是接种对象可在国产二价HPV疫苗产品厦门万泰或玉溪润泽中自由选择,但接种的两剂次必须选择同一个疫苗产品,以保证免疫过程的完整性。
目前,鲤城区教育局正组织各学校进行情况摸底、登记造册,并发放知情同意书。还未接种且有接种意愿的适龄女性可向学校咨询报名。辖区内无学籍有意愿接种的适龄女性,也可由监护人陪同到定点单位咨询、接种。据悉,二价HPV疫苗接种共两剂次,间隔时间为半年,报名结束后,将根据实际报名人数安排接种点,并计划于9月份组织接种第一剂次。


接种时,接种对象及监护人需携带监护人签字的知情同意书,凭身份证明(身份证或户口本)现场登记接种;接种后,需在留观区停留30分钟,以确保接种后没有异常反应。通常情况下,暂不推荐HPV疫苗与其他疫苗同时接种。同时,HPV疫苗应尽早接种,不建议因盲目等待九价疫苗而错过最好的接种年龄,请家长朋友们提前了解,让孩子积极参与HPV疫苗接种项目。
鲤城区HPV疫苗接种点名单
开元街道社区卫生服务中心
咨询电话:17759517269
鲤中街道社区卫生服务中心
咨询电话:0595-22283965
海滨街道社区卫生服务中心
咨询电话:0595-22374892
临江街道社区卫生服务中心
咨询电话:0595-22372936转8209
江南(金龙)街道社区卫生服务中心
咨询电话:0595-68295189
浮桥街道社区卫生服务中心
咨询电话:0595-22352231
常泰街道社区卫生服务中心
咨询电话:0595-22451398
① 未经本网授权不得转载、摘编或利用其它方式使用本网原创作品。已经本网授权使用作品的,应在授权范围内使用,并注明“来源:泉州网”。违反上述声明者,本网将追究其相关法律责任。泉州网欢迎各兄弟网站开展平等合作。
② 凡本网注明“来源:XXX(非泉州网)”的作品,均转载自其他媒体,转载目的在于传递更多信息,并不代表泉州网赞同其观点和对其真实性负责,被转载网站、媒体、当事人若认为有侵权之处请来电告知,我们将及时处理。
③ 由于网络的特殊性无法及时确认稿件作者并与作者取得联系。为了保护著作权人的合法权益,及时准确地向权利人支付作品使用费,请本网站所用作品的著作权人直接与本网站联系,商洽稿费支付事宜。对于使用时未及核实的权利人,可以向本网站提交权利人身份证明材料。 如需合法使用本网站发布的拥有完全版权的稿件,也请直接与本网站接洽。联系电话:22500260,22500194。 联系邮箱:qzw@qzwb.com。