
为规范工程建设领域建筑工人实名制管理和工资专用账户监督管理,保障建筑工人的合法权益,泉州市全面实施工程建设项目建筑工人实名制和工资专户监管实施细则。兴业银行泉州分行积极响应政策,为泉州地区建筑企业提供工程项目工资专户设立等优质金融服务。
设立工资代发专户 推进管理平台对接
11月29日,兴业银行泉州东海支行在丰泽区东海大厦开展建筑工人实名制管理和工资专户设立、工资代发等政策宣传活动。
据了解,根据今年3月泉州市下发了《泉州市工程建设领域建筑工人实名制管理和工资专用账户监管实施细则》,工程建设项目包括土木工程、房屋建筑、装修装饰、园林绿化、地下管网、交通、水利、市政公用、通信基础设施、铁路、电力等项目。为响应政策实施,兴业银行泉州分行迅速开展行动,积极配合推进农民工实名制管理、工资专户设立、考勤系统搭建、管理平台对接、农民工工资代发等各项工作。

工作人员现场讲解政策
活动现场,兴业银行泉州东海支行零售负责人黄田吉介绍,兴业银行设立农民工工资专户专门用于发放建筑工人工资,并将及时上传工资发放信息数据至实名制管理平台。同时,银行还承诺,在发放资金到位且手续完整后3个工作日内完成工资发放,保证农民工按时收到工资。
办卡享福利 使用便捷又省心
作为农民工工资代发指定合作银行之一,兴业银行泉州分行提供工程项目工资专户设立、代发工资、财富管理、融资服务、增值服务等金融服务,做到专业、高效、贴心、优惠。

工作人员发放宣传资料
对于建筑企业来说,兴业银行还提供融资服务、保函开立、“兴业管家”移动支付产品、DIY工资卡等金融产品和服务。DIY工资卡支持卡面个性化定制,宣扬企业文化,提高员工认同。
“对建筑工人来讲,用兴业银行的工资卡(兴业菁资卡),除了确保按月拿到工资外,还可以享受各项减免优惠政策。”兴业银行泉州东海支行零售负责人黄田吉介绍,建筑工人使用兴业菁资卡可享受减免每月前20笔境内跨行ATM取款手续费、账户变动短信服务费、年费、开卡费、账户管理费、异地行内转账及存取款手续费等,还可享受融资服务、财富管理等增值服务,全面为建筑工人的财富增值保驾护航。
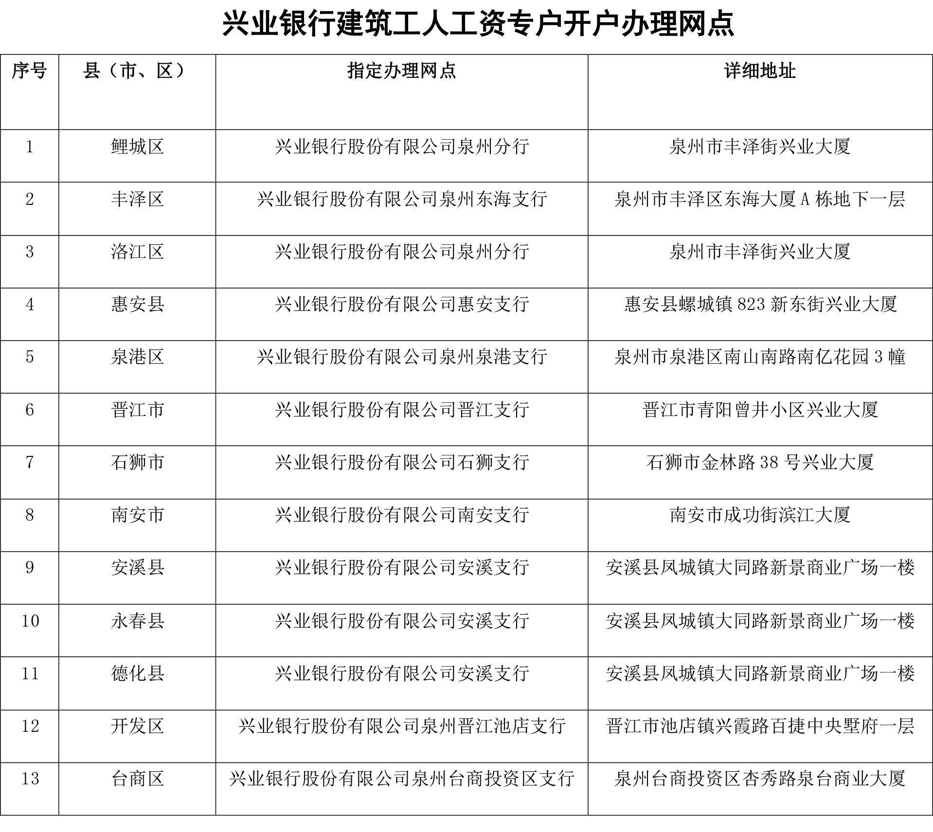
目前,兴业银行泉州分行各指定网点均可为建筑企业办理开设工资专户业务。

① 未经本网授权不得转载、摘编或利用其它方式使用本网原创作品。已经本网授权使用作品的,应在授权范围内使用,并注明“来源:泉州网”。违反上述声明者,本网将追究其相关法律责任。泉州网欢迎各兄弟网站开展平等合作。
② 凡本网注明“来源:XXX(非泉州网)”的作品,均转载自其他媒体,转载目的在于传递更多信息,并不代表泉州网赞同其观点和对其真实性负责,被转载网站、媒体、当事人若认为有侵权之处请来电告知,我们将及时处理。
③ 由于网络的特殊性无法及时确认稿件作者并与作者取得联系。为了保护著作权人的合法权益,及时准确地向权利人支付作品使用费,请本网站所用作品的著作权人直接与本网站联系,商洽稿费支付事宜。对于使用时未及核实的权利人,可以向本网站提交权利人身份证明材料。 如需合法使用本网站发布的拥有完全版权的稿件,也请直接与本网站接洽。联系电话:22500260,22500194。 联系邮箱:qzw@qzwb.com。