泉州网9月21日讯(记者卢珊珊 通讯员赵美缘)为进一步落实运输企业的交通安全管理工作,泉州交警对全市客货运运输企业、网约车平台建立交通安全监管“红黑榜”通报制度。榜单上红榜是交通安全主体责任落实较好企业;黑榜是交通安全高风险企业。
据介绍,为全面推动运输企业落实交通安全主体责任,今年5月份开始,泉州市建立了“两客一危一货”交通违法重点运输企业“红黑排行榜”,每月对我市客运车辆、危化品运输及货物运输三类客货运企业的百车违法率进行统计梳理,曝光交通违法较多的“两客一危一货”运输企业,通报表扬交通安全主体责任落实较好的“两客一危一货”优良运输企业。
现将9月份全市“两客一危一货”运输企业“红黑榜”公布如下:
(车辆数20辆以上运输企业)
黑榜



红榜
危化品运输车
福建省美福港口服务有限公司
南安市蟠龙油品运输有限公司
福建安溪县供销集团冠盛物流有限公司
客运
福建省泉运实业集团有限公司惠安分公司
晋江市公共交通有限公司
石狮市公共交通运输有限公司
货运
泉州昊然物流有限公司
福建盛群货运有限公司
泉州商砼物流有限公司
晋江市好顺货物运输有限公司
安溪县渣土运输零散户(临时)
石狮市华锦尚发物流有限公司
凯祥(福建)物流有限公司
福建泉州盛踏渣土运输有限公司
安溪县诚达货运有限公司
安溪鼎华建材有限公司
交警提醒:客货运、旅游客运及危化品运输交通安全风险较高,道路交通安全问题不容忽视。交警部门提醒广大驾驶员朋友们谨慎开车, 安全驾驶!为他人负责, 为自己负责!
相关联接:
据统计,今年 8 月份泉州市公安交警部门共查处客运车辆各类交通违法行为 2012 起,相比 7 月增加 278 起。
从重点交通违法行为查处情况分析
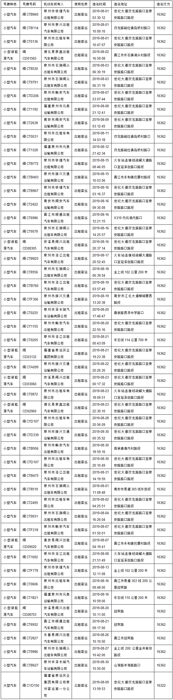
(一)客运车辆“超速”交通违法行为情况分析。8 月份,全市查处客运车辆“超速”交通违法行为 61 起,较上个月增加 24 起。其中超过规定时速未达 20%的有 11 起,较上个月增加 4 起;超过规定时速 20%以上未超过 50%的有 50 起,较上个月增加 20 起。
超过规定时速 20%以上未超过 50%的如下表:

(二)客运车辆“超员”交通违法行为情况分析。8 月份全市查处客运车辆“超员”交通违法行为 5 起,较上个月增加 3 起。其中超过核定载客人数未达 20%的有 5 起,较上个月增加 4 起。

① 未经本网授权不得转载、摘编或利用其它方式使用本网原创作品。已经本网授权使用作品的,应在授权范围内使用,并注明“来源:泉州网”。违反上述声明者,本网将追究其相关法律责任。泉州网欢迎各兄弟网站开展平等合作。
② 凡本网注明“来源:XXX(非泉州网)”的作品,均转载自其他媒体,转载目的在于传递更多信息,并不代表泉州网赞同其观点和对其真实性负责,被转载网站、媒体、当事人若认为有侵权之处请来电告知,我们将及时处理。
③ 由于网络的特殊性无法及时确认稿件作者并与作者取得联系。为了保护著作权人的合法权益,及时准确地向权利人支付作品使用费,请本网站所用作品的著作权人直接与本网站联系,商洽稿费支付事宜。对于使用时未及核实的权利人,可以向本网站提交权利人身份证明材料。 如需合法使用本网站发布的拥有完全版权的稿件,也请直接与本网站接洽。联系电话:22500260,22500194。 联系邮箱:qzw@qzwb.com。