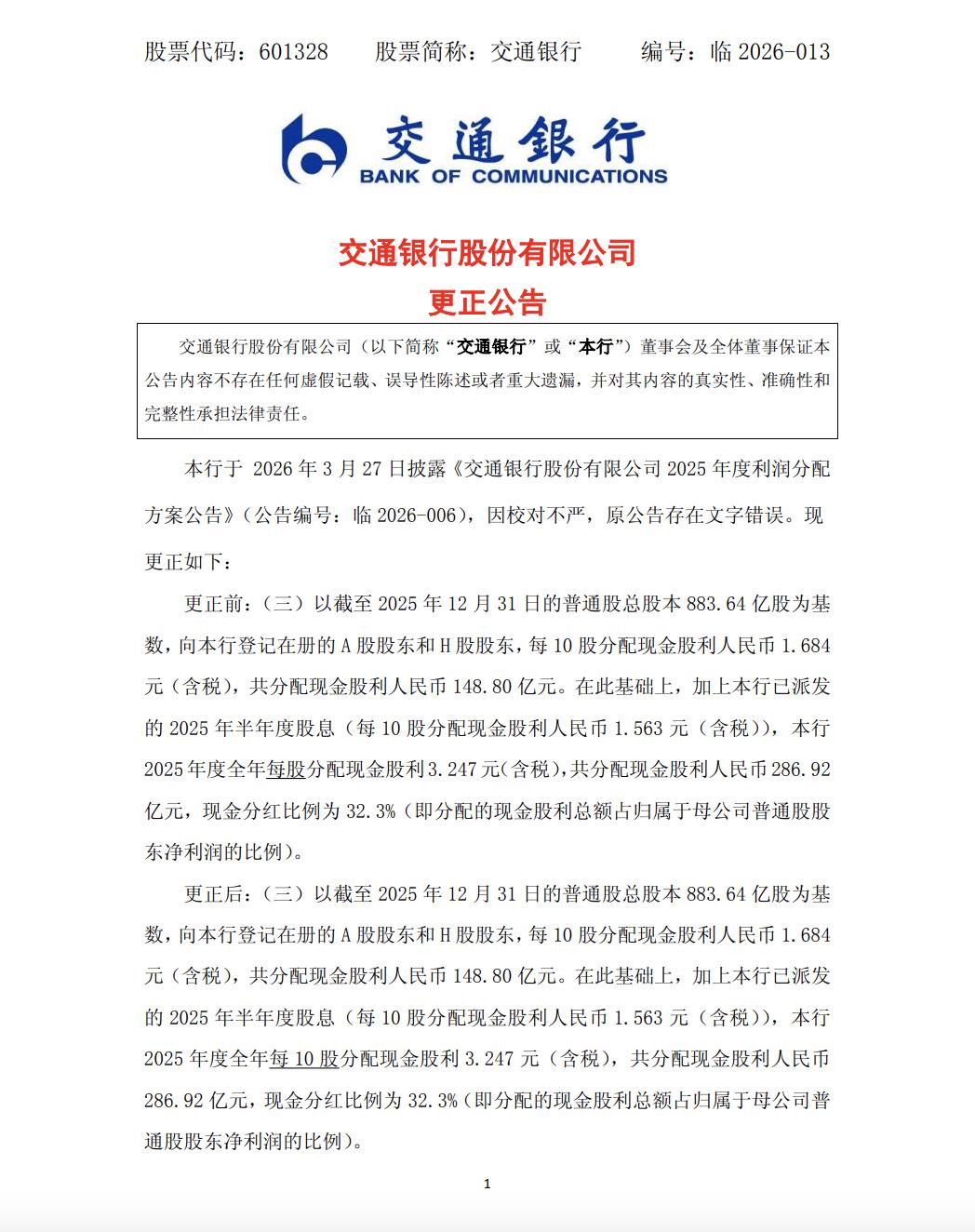
中新网3月31日电(记者 吴家驹)3月30日,交通银行发布更正公告称,该行于3月27日披露《交通银行股份有限公司2025年度利润分配方案公告》,因校对不严,原公告存在文字错误。

图自交通银行公告
更正公告称,将“交通银行2025年度全年每股分配现金股利3.247元(含税)”,更正为“2025年度全年每10股分配现金股利3.247元(含税)”。
以截至2025年12月31日的交通银行普通股总股本883.64亿股计算,若按“每股3.247元”派发,共分配现金股利2869.18亿元;按“每10股3.247元”派发,共分配现金股利286.92亿元,二者差额达到约2582亿元。
① 未经本网授权不得转载、摘编或利用其它方式使用本网原创作品。已经本网授权使用作品的,应在授权范围内使用,并注明“来源:泉州网”。违反上述声明者,本网将追究其相关法律责任。泉州网欢迎各兄弟网站开展平等合作。
② 凡本网注明“来源:XXX(非泉州网)”的作品,均转载自其他媒体,转载目的在于传递更多信息,并不代表泉州网赞同其观点和对其真实性负责,被转载网站、媒体、当事人若认为有侵权之处请来电告知,我们将及时处理。
③ 由于网络的特殊性无法及时确认稿件作者并与作者取得联系。为了保护著作权人的合法权益,及时准确地向权利人支付作品使用费,请本网站所用作品的著作权人直接与本网站联系,商洽稿费支付事宜。对于使用时未及核实的权利人,可以向本网站提交权利人身份证明材料。 如需合法使用本网站发布的拥有完全版权的稿件,也请直接与本网站接洽。联系电话:22500260,22500194。 联系邮箱:qzw@qzwb.com。