中新网2月14日电 据工信部网站消息,工业和信息化部、人力资源社会保障部、市场监管总局等三部门印发《酿酒产业提质升级指导意见(2026—2030年)》。内容如下:
酿酒产业提质升级指导意见
(2026—2030年)
酿酒产业是我国传统优势产业和基础民生产业,在传承中华文化、发展区域经济、推进乡村振兴、带动就业增收等方面发挥重要作用。为落实《工业和信息化部等八部门关于加快传统制造业转型升级的指导意见》,推动酿酒产业主动适应市场需求新变化,实现高质量发展,制定本意见。
一、总体要求
以习近平新时代中国特色社会主义思想为指导,深入贯彻落实习近平总书记关于推进传统产业转型升级重要指示精神,深入贯彻党的二十大和二十届历次全会精神,完整、准确、全面贯彻新发展理念,坚持以人民为中心的发展思想,不断增强酿酒产业供需适配性,以高质量供给创造有效需求,以文化赋能推进品牌建设,以国际化发展培育增长空间,发挥重点产区、产业园区、龙头企业引领作用,支持酿酒产业新业态新模式发展,倡导遵纪守法、科学健康的酒文化和消费理念,加强行业自律,营造“百花齐放”发展格局,推动产业高质量发展。
到2028年,原料种植、生产酿造、流通消费融合发展水平持续优化,产品丰富度、品质认可度、品牌美誉度明显增强,企业生产方式、经营模式加快转型升级,消费场景和消费模式持续丰富拓展。产业布局进一步优化,产区引领、园区驱动作用进一步增强,培育3个以上千亿级传统优势酒产区,10个以上百亿级特色酿酒产业园区,形成“百亿园区、千亿集群、万亿产业”发展格局,标准供给、质量安全、人才培养等配套能力建设取得积极进展。
到2030年,数智化、绿色化、国际化发展水平持续提升,发展质量效益大幅提高,产业规模稳中有进,产能布局、产品结构持续优化,形成产品种类丰富、生产流通有序、区域布局合理、产业生态健康的产业体系。
二、重点任务
(一)增强原料供给保障能力
1.丰富酿酒专用原料。加强高粱、大麦、酿酒葡萄、酿酒青稞等特色酿酒原料品种培育推广,支持适宜酿酒的新原料种类拓展。鼓励高校、科研机构与企业联合攻关,培育转化率高、风味物质富集、抗逆性强的专用原料品种。加强对本土酿酒微生物菌种的筛选与开发应用,提升生产菌株与加工工艺的适配性。
2.强化原料种植基地建设。推动酿酒原料专用化、规模化、有机化发展,指导产区因地制宜加强酿酒原料标准化基地建设,提升全流程质量安全控制能力。鼓励产区集成卫星遥感、无人机光谱与物联网传感器等技术装备,提高原料生产全过程机械化水平,配套建设原料初加工设施和仓储物流体系,提升分级筛选、烘干储存等标准化质量管控能力。
3.完善联农带农机制。支持地方和酿酒企业建立原料供需对接平台,促进原料供给与酿造需求精准匹配,降低流通成本。支持酿酒企业通过订单收购、建立风险基金、加工增值返还、参股入股等形式,与新型经营主体结成长期稳定产销关系,实现风险收益共享,形成长期稳定优质原料供应来源。
(二)提升产业科技创新水平
4.加快技术传承创新发展。支持优良菌株(群)创制与应用、营养靶向设计、风味品质调控等关键技术研发。鼓励企业开展传统酿造工艺标准化、数字化研究,运用微生物组学、代谢组学、风味组学等技术,解析窖池菌群、酒曲发酵、葡萄浸渍发酵等工艺参数和物质成分,由“经验酿造”向科学酿造、智能酿造转型,推进在线智能化检验检测技术研发应用,提升品质稳定性与生产效率。
5.提高装备研发应用水平。鼓励酿酒企业、装备制造企业、科研机构组建酿酒技术装备创新应用联合体,开展高精度传感器、智能温控系统、高效膜分离系统等核心部件攻关,加快余热回收装置、机械式蒸汽再压缩技术(MVR)蒸发系统、自动上甑机器人、高速一体化灌装设备等先进适用装备研发应用。鼓励企业开展技术改造,利用“首台(套)”“首版次”等政策,支持重大技术装备应用推广。
6.提升产品创制开发能力。支持企业打造优势大单品系列,适应个性化、时尚化、健康化消费趋势,对酒体设计、营养特性、消费偏好、流行趋势等数据进行深度挖掘和合理开发,向“精酿酒”“特色酒”等产品类型拓展,推广柔性设计、定制生产、个性消费,开发特色果露酒、精酿啤酒、即饮预调酒、跨界融合型食品等,支持威士忌、白兰地、伏特加等产品本土化发展。
(三)调整优化产业结构
7.加强优质企业梯度培育。支持骨干企业发挥技术工艺、品牌渠道等优势,带动产业链上下游一体化发展,有序开展产能合作,发展集团型企业。支持企业深耕优势领域,围绕菌株优化、智能酿造、副产物高值化综合利用等方向,培育一批细分领域专精特新中小企业、科技和创新型中小企业。支持大中小企业融通发展,打造区域智慧供应链和创新联合体,发展平台经济、总部经济、零工经济等。
8.因地制宜加强产区建设。鼓励各地深入挖掘自然风土、历史文化、产品风格等资源禀赋和比较优势,明确发展定位,塑造核心竞争力,实现酿酒产业多元化、差异化发展。以特定地理区域为依托,支持相近产区整合资源、塑造统一品牌,突破分散化、同质化发展瓶颈,打造酿酒产业“大产区”。指导产区优化空间、产能等布局,加强仓储物流、污水处理等设施建设,提升工业设计、检测认证等公共服务能力。支持有条件的白酒产业集聚区创建国家级开发区。
9.促进跨区域产业分工协作。鼓励地方充分发挥产区辐射作用,带动酿酒机械、包材容器等关联产业发展。支持酿酒产业链跨地域配套协作,开展酿酒专用粮基地、技术创新平台、信息基础设施等共建共享,提升资源利用效率。引导产能向生态承载能力强、原料资源富集地区和园区有序转移,促进技术、人才、资本等要素向中西部流动。
(四)转变产业发展方式
10.推进智能化转型升级。支持酿酒企业深化人工智能应用,提升原料采购、研发生产、能耗管理、检验检测、流通追溯等生产经营全过程智能化水平。开展智能制造系统解决方案创新攻关和标准应用试点,支持行业级大模型和智能体开发,培育一批智能工厂和专业服务商。支持产区加强酿酒产业大脑、智能传感器网络等信息基础设施建设,提升公共服务能力。
11.提升绿色化发展水平。指导企业和园区开展全产业链绿色化改造升级,推广智能制曲、节水发酵、废水梯级利用等工艺设备,加强副产物资源化利用,探索建设零碳工厂和零碳园区,培育一批绿色工厂。加快能源清洁低碳替代,大力推广热泵、储能、生物质等技术,全面淘汰燃煤锅炉。引导企业开展产品碳足迹核算与碳标识认证,支持碳交易等新模式发展。落实限制商品过度包装标准,践行简约适度包装。
12.加快国际化发展进程。支持开展国内国际标准一致性对比分析,制定与国际接轨的产品分级分类、检验检测等标准。鼓励企业合理合规开展原料基地、酒厂酒庄、包装中心、流通渠道等海外投资收购,加强国际交流合作,优化全球产能布局。鼓励企业参加国际性展览展示推介活动,推动更多产品进入国际免税店、国际连锁餐饮等渠道。支持白酒、黄酒等中式酒品与中式美食“酒餐融合协同出海”。
(五)发展新模式新业态
13.拓展丰富产销链接模式。指导生产企业完善产品营销和仓储流通组织机制,鼓励酒类流通企业与生产企业深度对接、资源共享,由传统批发零售代理向品牌代理、连锁运营转型。支持企业与大型电商平台加强产销对接,深化生产、流通、销售、服务全渠道布局,支持社区电商、直播带货、跨境电商、即时零售等新业态规范发展。
14.打造多元融合消费场景。鼓励地方和企业将酒类产品消费元素嵌入夜间经济街区、特色餐饮集聚区、大型商业综合体等消费场景。支持各式酒馆、创意市集、主题街区等新消费载体发展,打造沉浸式消费体验。支持企业在城市商圈、居民社区等空间,通过智能展播、主题快闪、文化沙龙、文体活动等形式,丰富居民日常生活场景化体验。
15.拓展“酿酒产业+”新业态。加快酿酒产业跨界融合发展,开展生产协作、品牌联名等要素资源整合,培育一批原创IP。推动酿酒工艺美学、酒器艺术等转化为家居用品、服饰、美妆等产品设计元素,开发一批创新创意消费品。支持地方建设集文化展示、酒类酿造、场景消费于一体的酿酒产业发展集聚区,发展工业旅游、酒庄体验、主题研学、实景演艺等新业态,开发特色旅游线路。
(六)加强品牌文化赋能
16.深入挖掘文化价值内涵。鼓励行业组织、研究机构、龙头企业系统构建酿造文化、风味文化、消费文化等资源普查、保护与活化利用体系。鼓励产区、行业企业建设酒文化资源数字化资源库、博物馆,应用人工智能、虚拟现实(VR)等信息技术,推动酒文化数字化呈现、立体式传播。支持符合条件的传统酿酒技艺申报非遗代表性项目,支持依托传统酿酒技艺建设非遗工坊。鼓励企业聚焦历史、地域、民俗等特色,提炼标志性元素融入产品设计与品牌传播,强化文化属性与情感共鸣。
17.加快品牌体系化发展。鼓励有条件企业加强与设计机构、品牌运营机构合作,深耕细分人群和市场渠道,打造适应不同消费群体的系列化品牌。支持电商品牌、连锁经营品牌健康发展,推动老字号品牌传承创新并向年轻化、时尚化转型。鼓励特色产区申请和推广使用区域品牌、集体商标等,立足区域品牌打造产品品牌矩阵。
18.开展品牌文化宣传推广。鼓励行业组织、地方等高质量举办产业博览会、文化节、购物节、品牌推介等特色品牌活动。支持有关机构科学、规范开展品牌标准体系建设、品牌价值评估等工作。丰富宣传形式,支持企业通过纪录片、短视频、系列丛书等形式,生动讲述酒文化故事,提升中国酿酒产业软实力。
(七)完善产业支撑体系
19.推动人才队伍建设。完善酿酒师、酿造工、品酒师、麦芽制麦工、酒体设计师、调酒师、侍酒师及涉及酒类营销、连锁经营、供应链管理等职业的国家职业标准,加强相关职业技能等级认定工作。推进产教融合、校企合作、职普融通,发挥技能大师工作室、现代产业学院等作用,通过中国特色学徒制、技能实训、竞赛等培养技能型、复合型人才,强化“人工智能+酿造”等交叉学科人才培养,加强传统酿造技艺相关非遗传承人培养。
20.建立健全标准规范体系。健全覆盖酿酒产业全链条的标准体系,重点开展基础通用标准、特色酒种及其生产规范、检验检测方法标准等制修订。加快标准体系协调配套、相互贯通,开展标准宣贯,鼓励社会团体和企业制定高于国家标准和行业标准相关技术要求的团体标准和企业标准。推动标准体系向绿色生产、智能酿造、消费升级等领域延伸。
21.增强质量安全保障能力。严格落实企业食品安全主体责任,建立实施食品安全风险管控清单,常态化开展风险管控。开展质量提升行动,鼓励实施诚信管理体系国家标准,建立面向消费者的质量安全追溯体系。支持企业建立“原料—工艺—品质”虚拟仿真系统,实现酿造过程动态优化与风险预警。鼓励产区政府建设检验检测、计量测试等服务平台,降低中小企业检验检测成本;完善跨部门联动监管机制,建立风险信息共享平台,推动文创酒、进口酒等市场交易规范化,依法依规开展对制假售假、虚假宣传等行为的惩处。
三、组织实施
构建部省市三级协同工作机制,强化统筹和引导。支持有条件的地方将发展酿酒产业作为区域经济发展和乡村产业振兴有效抓手,建立行业组织、重点企业、科研院所等共同参与的创新工作机制,优化要素配置和资源保障。用好国家产融合作平台等政策渠道,支持企业开展技术改造和设备更新,引导金融机构、商业银行、产业投资基金等对企业数字化转型加大支持力度,支持地方统筹运用财政资金,加强重点项目建设。支持行业组织、产区机构研究制定知识产权保护标准与维权指南。加强舆论引导,保障消费者知情权,倡导绿色消费、健康消费。支持行业组织加强行业自律,开展运行分析、消费趋势研究等工作,举办质量提升、产销衔接、供需对接等活动,加强先进理念、技术产品、优秀案例交流推广。
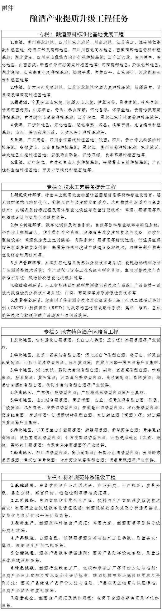
附件:酿酒产业提质升级工程任务

图自工信部网站
① 未经本网授权不得转载、摘编或利用其它方式使用本网原创作品。已经本网授权使用作品的,应在授权范围内使用,并注明“来源:泉州网”。违反上述声明者,本网将追究其相关法律责任。泉州网欢迎各兄弟网站开展平等合作。
② 凡本网注明“来源:XXX(非泉州网)”的作品,均转载自其他媒体,转载目的在于传递更多信息,并不代表泉州网赞同其观点和对其真实性负责,被转载网站、媒体、当事人若认为有侵权之处请来电告知,我们将及时处理。
③ 由于网络的特殊性无法及时确认稿件作者并与作者取得联系。为了保护著作权人的合法权益,及时准确地向权利人支付作品使用费,请本网站所用作品的著作权人直接与本网站联系,商洽稿费支付事宜。对于使用时未及核实的权利人,可以向本网站提交权利人身份证明材料。 如需合法使用本网站发布的拥有完全版权的稿件,也请直接与本网站接洽。联系电话:22500260,22500194。 联系邮箱:qzw@qzwb.com。