关于做好第三届全国博士后创新创业大赛 总决赛参赛参会工作的通知
博管办〔2025〕98号
各省、自治区、直辖市及新疆生产建设兵团人力资源社会保障厅(局),上海市人才工作局,中共海南省委人才发展局,国务院有关部委、直属机构人事(干部)部门,有关博士后设站单位:
根据《人力资源社会保障部 全国博士后管理委员会关于举办第三届全国博士后创新创业大赛的通知》(人社部函〔2025〕18号),经大赛组委会批准,第三届全国博士后创新创业大赛总决赛定于2025年10月26日—28日在福建泉州(晋江)举行。大赛期间,将同步组织交流对接、人才招聘和成果概览等活动。为办好第三届全国博士后创新创业大赛总决赛(以下简称为大赛),经研究,现就参赛参会有关事项通知如下:
一、参赛参会人员
各省(区、市)及新疆生产建设兵团人力资源社会保障厅(局)、上海市人才工作局、中共海南省委人才发展局(以下简称为省级部门)、单独组队的博士后设站单位(以下简称为单独组队单位)(以上统称为组队单位)组建代表团。代表团组成人员包括:
(一)代表团工作人员。1.团长(1名)。全面负责本代表团各项事务管理。由组队单位主要负责同志或分管负责同志(原则上副厅局级以上)担任。2.副团长(1名)。各组队单位可根据工作需要,自行决定是否设置副团长,协助团长开展本代表团参赛参会事务管理工作。3.领队(1名)。由各组队单位熟悉博士后及竞赛管理工作的同志担任,负责组织参赛选手、参会人员等按照要求参赛参会,参与大赛申诉仲裁、后勤保障等相关工作,维护大赛纪律和秩序。4.工作人员(7名以内)。各代表团根据参赛选手情况安排必要的管理和服务工作人员,为选手参赛期间提供生活和安全保障,同时管理服务其他参会人员。其中,须明确1名通讯联络员、1名竞赛联络员、1名交流对接联络员和1名宣传联络员。通讯联络员由熟悉大赛情况的人员担任,负责对接大赛执委会,联系本代表团全体人员,落实大赛相关工作安排;竞赛联络员由熟悉本代表团参赛项目和选手情况的人员担任,负责沟通联络参赛选手,确保参赛选手准时参赛;交流对接联络员由熟悉交流对接、人才招聘、成果概览活动等情况的人员担任,负责统筹组织好本代表团的交流对接活动;宣传联络员由组队单位宣传部门主要负责同志担任,负责组织管理随团记者,协调安排本代表团人员现场采访,参与审核有关新闻稿件。
(二)随团媒体记者。各代表团(单独组队单位除外)要组织当地省级主流媒体派随团记者进行采访报道,各地区组队单位可邀请3-5家主流媒体(10名以内记者)。单独组队单位可组织本单位1-2名专门宣传人员随团报道。
(三)参赛选手。创新赛、创业赛、海外境外(“一带一路”)赛和揭榜领题赛组别入围总决赛的项目/团队,每个项目/团队最多选派2名参赛选手参加现场比赛。其中,创新赛、创业赛参赛选手由所在代表团组织参赛,揭榜领题赛参赛选手根据所属地区归入相应省级部门代表团参赛。海外境外(“一带一路”)赛参赛选手由大赛执委会直接组织参赛。
(四)交流对接活动参展参会人员。揭榜领题技术需求发布、成果转化需求发布工作人员(每个项目1人);项目路演签约人员(根据需要酌定);现场人才招聘单位工作人员(每个单位1-2人);创服机构工作人员(每个单位1-2人)。各代表团负责以上各类参赛参会人员的通知、组织、管理、服务与数据统计工作。
二、大赛安排
大赛时间、地点安排如下:
(一)时间
1.开幕式:10月26日上午。
2.竞赛:10月26日-27日,创新赛于25日提前开赛。
3.交流对接、人才招聘等活动:10月26日-28日。
4.博士后创新创业主题交流活动:10月26日下午。
5.闭幕式:10月28日下午。
(二)地点
1.开、闭幕式:晋江国际会展中心B馆。
2.竞赛:晋江国际会展中心C、D馆。
3.交流对接、人才招聘等活动:晋江国际会展中心A、B馆。
4.博士后创新创业主题交流活动:晋江国际会展中心B馆。
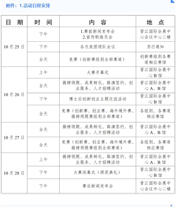
请各代表团按日程安排(见附件1)报到和参加相关活动。详细日程安排在各代表团报到时领取。
三、报名参赛
(一)各代表团组成人员需于9月22日—28日登录“第三届博创赛会务通”微信小程序(附件2)“注册通道”进行注册。各代表团指定一名联络员于9月30日前通过微信小程序后台管理系统完成代表团参赛选手(包括创新赛、创业赛、揭榜领题赛选手)、代表团工作人员、随团媒体记者和其他参展参会人员的审核确认工作。海外境外(“一带一路”)赛参赛选手以及其他媒体记者注册信息审核确认工作由大赛执委会直接负责。各类参赛参会人员注册信息审核确认后(其中参赛选手可在审核确认和抽签结束后),应尽快在微信小程序“个人中心”—“交通服务”完善往返交通信息,最迟不晚于10月15日。
(二)参加10月25日创新赛的选手,以及各代表团领队、通讯联络员、竞赛联络员、交流对接联络员、宣传联络员、随团媒体记者,应于10月24日报到。其他代表团人员、创业赛、海外境外(“一带一路”)赛、揭榜领题赛参赛选手请于10月25日中午前报到。
(三)参加开、闭幕式以及博士后创新创业主题交流活动的人员另行通知。
四、后勤保障
(一)交通安排。各代表团、所有参赛参展参会人员往返泉州(晋江)或厦门的交通费和人身意外伤害保险自行承担。大赛执委会提供厦门高崎机场、泉州(晋江)机场、泉州动车站、晋江动车站、高铁泉州东站、高铁泉州南站的接送机(站)服务,以及指定住宿酒店与大赛总决赛竞赛及活动场馆间的固定时刻往返交通服务。
(二)食宿安排。各代表团(含创新赛、创业赛、揭榜领题赛参赛人员)总决赛期间在泉州(晋江)的住宿由大赛执委会统一安排,费用自行承担,按照到泉州(晋江)公务出差报销标准结算;用餐由大赛执委会统一负责;海外境外(“一带一路”)赛参赛选手总决赛期间在泉州(晋江)的食宿由大赛执委会统一安排,费用由大赛执委会承担。对海外境外(“一带一路”)赛报名结束后专程回国(来华)到比赛现场参加全国总决赛的参赛人员,由大赛执委会给予国际旅费资助(亚洲国家/地区每人补助0.5万元,亚洲以外国家/地区每人补助1万元,需提供出入境佐证材料,具体请联系郑芬婷18459183421)。大赛执委会安排专门团队“一对一”负责各代表团的接待服务工作,具体事宜待各代表团报名结束后进行沟通对接。
五、有关要求
大赛总决赛期间,参赛参会人员要坚决贯彻落实中央八项规定及其实施细则精神,严格遵守总决赛各项规定和纪律要求,严禁相互宴请,不得饮酒,严禁私自接触评审专家,打探评审结果。
六、联系方式
(一)综合协调组联系人:
李燕平13959959900
郭祯玲13505027395
(二)交流对接组联系人:
李焜鹏13489299675
陈雪榆15906071178
(三)竞赛组联系人:
马建忠15053121660
林伟江15880922311
(四)宣传推介组联系人:
苏艺冰18859558255
苏锌鹏18350720028
(五)接待组联系人:
郑芬婷18459183421
杨小萍15559021010
(六)安全保障组联系人:
苏招阳13458730510
许秋停15959593876
(七)微信小程序技术组联系人:
罗太钱13616027176
李晓林13506943282
附件:
1.活动日程安排
2.第三届博创赛会务通微信小程序
第三届全国博士后创新创业大赛组委会秘书处


2025年9月18日
① 未经本网授权不得转载、摘编或利用其它方式使用本网原创作品。已经本网授权使用作品的,应在授权范围内使用,并注明“来源:泉州网”。违反上述声明者,本网将追究其相关法律责任。泉州网欢迎各兄弟网站开展平等合作。
② 凡本网注明“来源:XXX(非泉州网)”的作品,均转载自其他媒体,转载目的在于传递更多信息,并不代表泉州网赞同其观点和对其真实性负责,被转载网站、媒体、当事人若认为有侵权之处请来电告知,我们将及时处理。
③ 由于网络的特殊性无法及时确认稿件作者并与作者取得联系。为了保护著作权人的合法权益,及时准确地向权利人支付作品使用费,请本网站所用作品的著作权人直接与本网站联系,商洽稿费支付事宜。对于使用时未及核实的权利人,可以向本网站提交权利人身份证明材料。 如需合法使用本网站发布的拥有完全版权的稿件,也请直接与本网站接洽。联系电话:22500260,22500194。 联系邮箱:qzw@qzwb.com。