泉州网4月17日讯(记者曾聪虹 通讯员潘美霖 俞芳)刚刚,泉州市教育局出台市直小学、市直幼儿园2023年秋季招生工作实施意见。今年市直小学幼儿园招生办法在延续去年政策的基础上,有作进一步优化调整。市直小学试点实施“小学入学一件事”网上招生服务改革,家长届时通过闽政通“泉服务”-小学入学一件事模块等入口进行网上报名。
市直小学计划招生1850人 服务范围不变
各市直小学招生计划如下:泉州市实验小学:350人;泉州市晋光小学:750人(南俊校区250人、东海校区500人);泉州师范学院附属小学:550人;泉州市第二实验小学:200人。
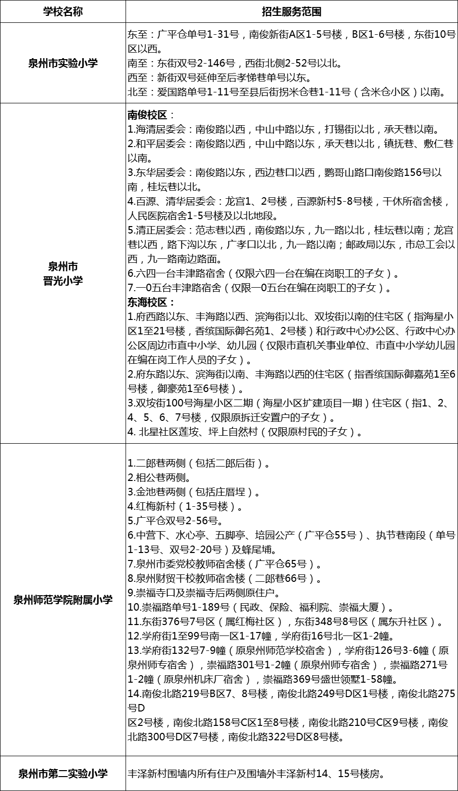
各市直小学的招生服务范围与去年相同,具体如下:

注:府东路以东、滨海街以南、丰海路以西的总部经济区配套住宅列入周边规划新建小学招生服务范围。
招生入学办法总体延续去年
市直小学招生对象为:符合条件的年满6周岁(即2017年8月31日前出生,含8月31日)的适龄儿童。招生入学办法总体延续2022年招生办法。
(一)优先招收“三一致”对象和政策照顾对象
1.各市直小学优先招收本校招生服务区域内户籍、住房产权、实际居住“三一致”家庭的适龄儿童(简称“三一致”对象)及按国家、省市相关入学优待政策照顾的对象。如果本校“三一致”对象及政策照顾对象的数量超过学校招生计划数,则“三一致”对象采取以落户到学校招生服务区域时间先后或公开电脑派位(抽签)等办法录取(具体办法由市直小学自定)。没有被该校录取的,统筹安排有剩余学位的公办小学接收入学。
2.学校招生服务区域内“三一致”对象条件与去年保持一致,具体如下:
(1)适龄儿童与其父母(或祖父母、外祖父母)户籍一致(均在学校招生服务区域内)并实际共同居住,户籍与房产一致(产权性质、用途为住宅),房产与实际居住一致。
(2)适龄儿童落户到学校招生服务区域的截止时间为2023年3月1日前。
(3)2021年3月1日以后(含3月1日)新购房落户的(包括通过其它形式取得房产的,下同),适龄儿童的父母(或祖父母、外祖父母)拥有该实际共同居住的住房产权比例应超过50%(不包括50%,产权证或不动产登记证上没注明共有产权人产权比例的,视为平均分配)。
(4)2021年3月1日以后(含3月1日)在市直小学招生服务区域内新购房落户的,须符合“六年一个学位”要求。“六年一个学位”具体要求:同一套住房每六年只能有一位适龄儿童在该校入学(同一户主,子女多于一个的家庭除外)。如果该住房过户时学位已被占用,须待占用学位的适龄儿童毕业后,新购房家庭的适龄子女才可以到该校入学。父母辈的房产过户给祖辈的,须待占用学位的原产权人的子女毕业后,原产权人的兄弟(姐妹)的适龄子女才可以到该校入学。
因历史原因住房产权不明晰的,由学校根据实际认定是否符合条件。
(二)进一步严格规范集体户适龄儿童招生入学办法
户籍在市直小学招生服务区域但不符合户籍、住房产权、实际居住“三一致”条件的适龄儿童,应按时向户籍所在招生服务区域学校报名登记,原则上由户籍所在区教育局统筹就近安排公办学校接收入学。其中,鲤城辖区的市直小学招生服务区域内的集体户适龄儿童,由鲤城区教育局统筹安排公办学校接收入学。
(三)明确有剩余学位的市直小学可以招收的对象
招收本校招生服务区域内“三一致”对象及政策照顾对象后有剩余学位的市直小学,可采取公开电脑派位(抽签)等办法招收部分以下对象:(1)本校招生服务区域内户籍、住房产权一致,但不符合“三一致”其它条件的对象。具体要求:适龄儿童与其父母(或祖父母、外祖父母)户籍一致(均在学校招生服务区域内),户籍与房产一致(产权性质、用途为住宅)。(2)其它市直小学因学位不足而未录取的“三一致”对象。
落实教育优待照顾政策
今年延续2022年招生入学办法,其中符合福建省引进高层次创业创新人才、海西产业人才高地领军人才、福建省优秀人才和泉州市第一、二、三类别高层次人才子女教育优待条件的适龄儿童申请到市直小学入学,按照省、市相关政策给予优待,根据学校学位状况、高层次人才意愿等协调安排学校接收入学。
港澳台侨和外籍适龄儿童的招生入学办法
今年延续2022年招生入学办法,在市直小学招生服务区域内实际居住的香港、澳门、台湾居民适龄儿童、华侨适龄子女(中国籍)申请入学,依据国家和省、市有关政策,由其监护人按要求向居住地学校提出申请,由市、区教育行政主管部门安排学校接收。外籍学生申请在中心市区就读小学的,依据《学校招收和培养国际学生管理办法》(教育部、外交部、公安部令第42号,2017年公布)的有关规定办理。
一年级招生入学实行网上报名
今年市直小学一年级招生入学实行网上报名。根据《福建省教育厅等九部门关于印发福建省“小学入学一件事”集成套餐服务改革实施方案的通知》(闽教基〔2022〕5号)及我市相关文件精神,在市直小学试点实施“小学入学一件事”网上招生服务改革,制定《泉州市直小学“小学入学一件事”招生入学网上报名服务指南》。
1.市直小学招生服务区域内户籍、住房产权、实际居住“三一致”对象,须提供户籍、住房产权等证明材料,于7月1日-7月4日通过闽政通“泉服务”-小学入学一件事模块等入口进行市直小学一年级招生入学网上报名。
2.户籍在市直小学招生服务区域但不符合“三一致”条件对象,须提供户籍等证明材料,其父母(或祖父母、外祖父母)在市直小学招生服务区域持有房产的还要提供住房产权证明,于7月1日-7月4日通过闽政通“泉服务”-小学入学一件事模块等入口进行市直小学一年级招生入学网上报名。学校负责审核并将审核情况同时报送市、区教育行政主管部门。
3.在市直小学招生服务区域内实际居住的香港、澳门、台湾居民适龄儿童、华侨适龄子女(中国籍)申请入学,须提供居住和户籍、《港澳居民来往内地通行证》《港澳居民身份证》《台湾居民来往大陆通行证》(或《中华人民共和国台湾居民居住证》)等证明材料,其父母在市直小学招生服务区域持有房产的还要提供住房产权证明,并填写相关入学申请表,于7月1日-7月4日通过闽政通“泉服务”-小学入学一件事模块等入口进行市直小学一年级招生入学网上报名。
4.符合福建省引进高层次创业创新人才、海西产业人才高地领军人才、福建省优秀人才和泉州市第一、二、三类别高层次人才子女教育优待条件的适龄儿童申请入学,于6月6日-6月28日登录泉州市高层次人才“一站式”服务大厅,根据《泉州高层次人才“一站式”服务系统子女入学操作手册(申报用户)》,填写《泉州市高层次人才子女入(转)学申请表》并上传相关佐证材料(申请材料1-6)进行网上申报。同时于7月1日-7月4日通过闽政通“泉服务”-小学入学一件事模块等入口进行市直小学一年级招生入学网上报名。
5.符合有关教育优待条件的适龄儿童,现役军人、烈士、因公牺牲和病故军人、公安英模和因公牺牲伤残公安民警、国家综合性消防救援队伍人员子女等教育优待照顾条件的适龄儿童申请入学,按照相关文件精神申请,同时于7月1日-7月4日通过闽政通“泉服务”-小学入学一件事模块等入口进行市直小学一年级招生入学网上报名。
招生日程安排总体有所提前
招生日程安排总体上较去年有所提前。5月20日前,各市直小学向社会发布招生公告;6月6日-6月28日,泉州市高层次人才登录网上泉州市高层次人才“一站式”服务大厅办理子女入学申请;7月1日-7月4日,各市直小学招生服务区域内户籍适龄儿童、港澳台侨和外籍适龄儿童、各类政策照顾对象通过闽政通“泉服务”-小学入学一件事模块等入口进行网上报名;8月1日前,发录取通知书,招生工作结束。具体如下:

市直幼儿园计划招生1308人 服务范围不变
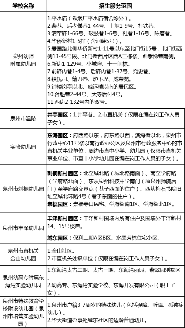
各市直幼儿园招生计划如下:
泉州幼师附属幼儿园:240人(含早教班);
泉州市温陵实验幼儿园:300人(井亭园区90人、东海园区210人);
泉州市刺桐幼儿园:150人(刺桐新村园区90人、崇福园区60人);
泉州市丰泽幼儿园:300人(丰泽新村园区150人、城东园区150人);
泉州市直机关金山幼儿园:90人;
泉州幼高专附属东海湾实验幼儿园:180人(含早教班);
泉州市特殊教育学校附设幼儿园(泉州市培蕾实验幼儿园):48人(含特殊幼儿、普通幼儿)。
各市直幼儿园的招生服务范围与去年总体不变,具体如下:

招生入学办法总体延续去年
各市直幼儿园小班招收符合条件的年满3周岁(2020年8月31日前出生,含8月31日)的适龄幼儿。泉州市特殊教育学校附设幼儿园(泉州市培蕾实验幼儿园)同时招收符合条件的3-7周岁特殊幼儿。招生入学办法总体延续2022年招生办法。
(一)优先招收的对象和具体条件
各市直幼儿园优先招收本园招生服务区域内户籍、住房产权、实际居住“三一致”家庭的适龄幼儿(以下简称“三一致”对象)以及政策照顾对象,“三一致”对象的具体条件:
(1)适龄幼儿与其父母(或祖父母、外祖父母)户籍一致(均在幼儿园招生服务区域内)并实际共同居住,户籍与房产一致(产权性质、用途为住宅),房产与实际居住一致。
(2)适龄幼儿落户到幼儿园招生服务区域的截止时间为2023年3月1日前。
(二)进一步明确市直幼儿园有空余学位的招生办法
市直幼儿园在完成第一类符合“三一致”条件的适龄幼儿及政策照顾对象、第二类户籍在招生服务区域但不符合“三一致”条件的适龄幼儿后,如有剩余学位可以向社会开放,招收附近居民子女入学。
继续落实教育优待照顾对象入学办法
市直幼儿园教育优待照顾对象招生办法总体延续2022年招生政策。其中符合福建省引进高层次创业创新人才、海西产业人才高地领军人才、福建省优秀人才和泉州市第一、二类别高层次人才子女教育优待条件的适龄幼儿申请到市直幼儿园入学,按照省、市相关政策给予优待,根据幼儿园学位状况、高层次人才意愿等协调安排幼儿园接收入学。
招生程序和时间安排

(来源:泉州市教育局)
附件:泉州市直小学幼儿园2023年秋季招生工作实施意见
泉教初〔2023〕号泉州市直小学2023年秋季招生工作实施意见.doc
泉教初〔2023〕号泉州市直幼儿园2023年秋季招生工作实施意见.doc
① 未经本网授权不得转载、摘编或利用其它方式使用本网原创作品。已经本网授权使用作品的,应在授权范围内使用,并注明“来源:泉州网”。违反上述声明者,本网将追究其相关法律责任。泉州网欢迎各兄弟网站开展平等合作。
② 凡本网注明“来源:XXX(非泉州网)”的作品,均转载自其他媒体,转载目的在于传递更多信息,并不代表泉州网赞同其观点和对其真实性负责,被转载网站、媒体、当事人若认为有侵权之处请来电告知,我们将及时处理。
③ 由于网络的特殊性无法及时确认稿件作者并与作者取得联系。为了保护著作权人的合法权益,及时准确地向权利人支付作品使用费,请本网站所用作品的著作权人直接与本网站联系,商洽稿费支付事宜。对于使用时未及核实的权利人,可以向本网站提交权利人身份证明材料。 如需合法使用本网站发布的拥有完全版权的稿件,也请直接与本网站接洽。联系电话:22500260,22500194。 联系邮箱:qzw@qzwb.com。