泉州网3月28日讯 (记者 张沼婢)2022年3月28日,洛江区万安街道吉源小区20号楼调整为高风险地区。洛江区万安街道吉源雅苑1号楼调整为中风险地区。丰泽区、晋江市、石狮市、永春县新增多个封控区(详见附件2)。
截至目前,全市共有12个高风险地区(丰泽5个,石狮1个,晋江4个,鲤城1个,洛江1个),39个中风险地区(丰泽12个,鲤城6个,晋江11个,石狮5个,德化1个,洛江4个)(详见附件1)。为降低疫情输入传播风险,保障全市人民群众生命安全和身体健康,泉州市疾控中心发布如下健康提醒:
一、请有高中风险地区旅居史或与通报病例行程轨迹有交集的人员立即向所在社区(村居)或住宿酒店进行报备或主动拨打当地疫情防控咨询热线,配合属地政府落实医学观察、核酸检测等健康管理措施。封控区实行“区域封闭、足不出户、服务上门”,严格落实居家隔离措施,对因就医等确需外出人员,须经所在村(社区)同意,安排专人专车,全程做好个人防护,落实闭环管理等措施。管控区居民每2-3天在线上订购或由小区统一采购必需的生活物资一次,由相关单位将生活物资配送到小区(片区)门口,再由下沉机关干部、社区工作人员、物业工作人员、志愿者配送到单元门口的货物接收处,居民自行消毒后错时错峰取走。
二、请广大市民朋友时刻保持个人防护意识,保持戴口罩、勤洗手、常通风、保持安全社交距离的良好生活习惯。尽量选择户外活动,避免到人群聚集、空间密闭、通风较差场所活动。如需要前往各类公共场所,请提前预约、有序进入,遵守测温、验码、扫码、一米线等防疫规定。
三、请广大市民朋友外出购物时要正确佩戴口罩,避免用手接触物品;购物后应及时洗手,洗手前不碰触口、鼻、眼等部位。选购进口冷链食品时,应到正规超市或市场,并关注食品产地、来源、进口食品检疫等相关信息和生产日期、保质期、储存条件等食品标签内容。加工食物时,应生熟分开,煮熟煮透,确保食品安全。接收快递时,可戴上塑胶手套或一次性手套,对包裹进行全面消毒消杀;拆完快递后,要及时用流动水加肥皂或洗手液洗手,或使用免洗手消毒液。
四、接种疫苗是预防新冠肺炎的有效措施,能够降低感染率、重症率和病死率,请符合条件的人员尽快预约登记,根据安排有序接种新冠疫苗。
五、一旦出现发热、干咳、乏力、嗅觉味觉减退、鼻塞、流涕、咽痛、结膜炎、肌痛腹泻等不适症状时,应立即报告所在居委(村委)、所在单位或所住酒店,及时就近至发热门诊就诊,并主动告知医生自己的旅行史,就诊过程中请做好个人防护并不得乘坐公共交通工具。
六、因瞒报、谎报造成疫情扩散等严重后果的,依法追究责任。
附件1
全市高、中风险地区及健康管理时间一览表
(截至2022年3月28日)
一、高风险地区(12个)
丰泽区滨海酒店(3.14新增,2.27起健康管理)
丰泽区丰泽街道东美社区北至妙云街、西至刺桐南路、南至泉秀街、东至坪山路和东霞街(河岸)区域(3.19新增,2.27起健康管理)
丰泽区丰泽街道霞淮社区(3.19新增,2.27起健康管理)
丰泽区城东街道前头社区(3.19新增,2.27起健康管理)
丰泽区城东街道浔美社区(3.19新增,2.27起健康管理)
石狮市万国会(名爵酒店)(3.20新增,2.27起健康管理)
晋江市陈埭镇江滨南路、鞋都路、九十九溪围合的三角区域(3.21新增,2.27起健康管理)
晋江市陈埭镇庵上村(3.21新增,2.27起健康管理)
晋江市池店镇东山村(3.22调整,2.27起健康管理)
晋江市陈埭镇海尾村(3.24调整,2.27起健康管理)
鲤城区临江街道伍堡社区伍堡旧街北至四堡街、南至义全街、西至伍堡新街、东至中山南路区域(3.27新增,2.27起健康管理)
洛江区万安街道吉源小区20号楼(3.28新增,2.27起健康管理)
二、中风险地区(39个)
丰泽区丰泽街道丰泽新村88#(3.14新增,2.27起健康管理)
丰泽区丰泽街道东淮社区(3.19新增,2.27起健康管理)
丰泽区丰泽街道丰泽社区(3.19新增,2.27起健康管理)
丰泽区丰泽街道迎津社区(3.19新增,2.27起健康管理)
丰泽区城东街道美仙山二期20栋(3.15新增,2.27起健康管理)(3.15新增,2.27起健康管理)
丰泽区城东街道毓才花苑二期6栋、13栋(3.15新增,2.27起健康管理)
丰泽区城东街道埭头社区(3.19新增,2.27起健康管理)
丰泽区东海街道云谷社区(3.19新增,2.27起健康管理)
丰泽区东海街道云山社区(3.19新增,2.27起健康管理)
丰泽区东海街道法石社区(3.19新增,2.27起健康管理)
丰泽区华大街道华城社区(3.19新增,2.27起健康管理)
丰泽区泉秀街道华丰社区(3.19新增,2.27起健康管理)
鲤城区鲤中街道促进社区(3.19新增,2.27起健康管理)
鲤城区临江街道伍堡社区(3.19新增,2.27起健康管理)
鲤城区开元街道梅峰社区(3.19新增,2.27起健康管理)
鲤城区海滨街道T淘园北至芳草嘉园、南至泉州市市政工程管理处、东至新华南路、西至芳草园公园合围区域(3.22新增,2.27起健康管理)
鲤城区鲤中街道百源社区北至龙宫巷、南至后城街、东至侨乡商品街、西至小菜巷合围区域调(3.22新增,2.27起健康管理)
鲤城区鲤中街道和平社区北至东街、南至玉犀巷、西至中山中路、东至观东巷区域(3.27新增,2.27起健康管理)
洛江区万安街道万虹路17号(3.22新增,2.27起健康管理)
洛江区万安街道首富商城(3.23新增,2.27起健康管理)
洛江区万安街道吉源小区(20号楼除外)(3.23新增,2.27起健康管理)
洛江区万安街道吉源雅苑1号楼(3.28新增,2.27起健康管理)
晋江市池店镇海丝景城A区(3.19新增,2.27起健康管理)
晋江市池店镇百信御江帝景一期(3.19新增,2.27起健康管理)
晋江市陈埭镇洋埭村(3.21新增,2.27起健康管理)
晋江市池店镇清蒙村(3.22新增,2.27起健康管理)
晋江市池店镇浯潭村(3.22新增,2.27起健康管理)
晋江市池店镇赤塘村(3.22新增,2.27起健康管理)
晋江市池店镇霞福村金福小区(3.22新增,2.27起健康管理)
晋江市陈埭镇涵口村五四路17号(3.22新增,2.27起健康管理)
晋江市池店镇新店村(3.24新增,2.27起健康管理)
晋江市陈埭镇高坑村(3.24新增,2.27起健康管理)
晋江市永和镇割山村(3.24新增,2.27起健康管理)
石狮市墨蒲酒吧(3.20新增,2.27起健康管理)
泉州市石狮市湖滨街道曾坑社区红日路5号鑫源公寓(3.25新增,2.27起健康管理)
泉州市石狮市灵秀镇香江路1685-1687号栋楼(3.25新增,2.27起健康管理)
泉州市石狮市祥芝镇后湖村大宏公司公寓四区(3.25新增,2.27起健康管理)
泉州市石狮市锦尚镇厝上村五片区4号楼(3.25新增,2.27起健康管理)
德化县龙浔镇丁溪村(3.22新增,2.27起健康管理)
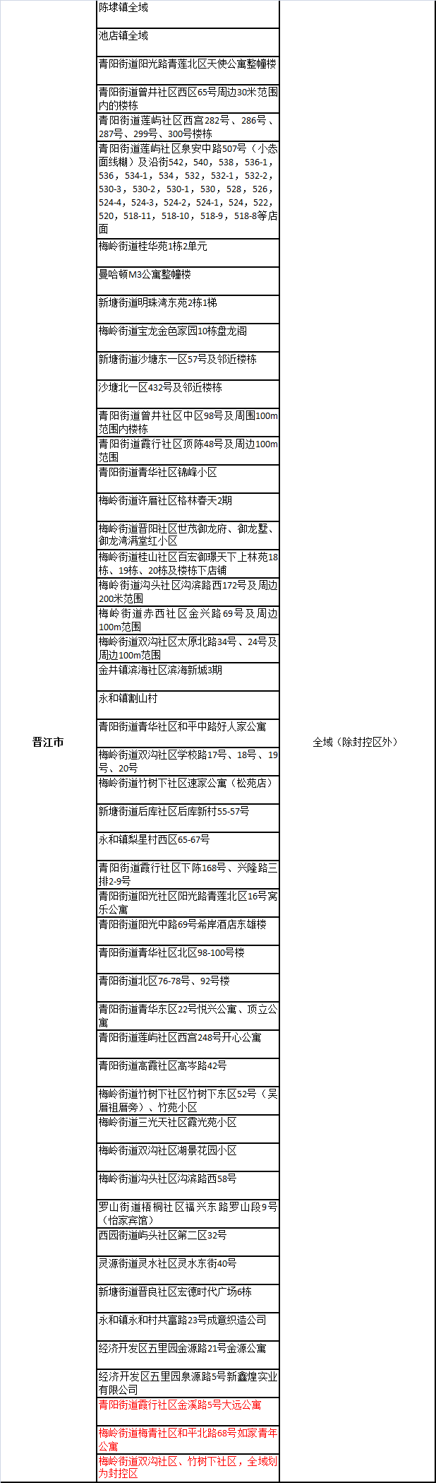
附件2
泉州市封控区、管控区一览表






① 未经本网授权不得转载、摘编或利用其它方式使用本网原创作品。已经本网授权使用作品的,应在授权范围内使用,并注明“来源:泉州网”。违反上述声明者,本网将追究其相关法律责任。泉州网欢迎各兄弟网站开展平等合作。
② 凡本网注明“来源:XXX(非泉州网)”的作品,均转载自其他媒体,转载目的在于传递更多信息,并不代表泉州网赞同其观点和对其真实性负责,被转载网站、媒体、当事人若认为有侵权之处请来电告知,我们将及时处理。
③ 由于网络的特殊性无法及时确认稿件作者并与作者取得联系。为了保护著作权人的合法权益,及时准确地向权利人支付作品使用费,请本网站所用作品的著作权人直接与本网站联系,商洽稿费支付事宜。对于使用时未及核实的权利人,可以向本网站提交权利人身份证明材料。 如需合法使用本网站发布的拥有完全版权的稿件,也请直接与本网站接洽。联系电话:22500260,22500194。 联系邮箱:qzw@qzwb.com。