3月18日0时起,鲤城全域管控,街头巷口、社区民居……各个区域全面设置防疫检查点,实行“人不出区、严禁聚集”的闭环管理,全力筑牢疫情防控“铜墙铁壁”。
小街小路也封闭
严格闭环管理
“您好,请问您是社区居民吗?请配合测量一下温度……”在临江街道幸福社区义全街泉百公寓A幢旁的检查点,社区工作人员认真查看每一位居民的核酸检测结果,并逐一测量体温,确认无误后方才放行。如果是非本社区居民,工作人员则逐一劝返,并叮嘱他们严格遵守规定,居家防疫。“现在外卖和快递我们都不予放行,要求居民到卡口处自取,尽量减少社区内的人员流动。”社区工作人员介绍道。
记者走访了临江街道溪亭社区、隘南社区等多个防疫检查点,沿途看到各主要路段卡口严格布控,就连一些不起眼的小巷、小道也均已封闭。街道使用警戒线、铁马、铁网等封闭措施,并设置醒目提示牌,提醒居民绕道通行。
“辖区老旧小区、街巷出入口多,闭环管理难度大。”街道工作人员告诉记者,在确保消防安全逃生通道打开的前提下,街道对辖区相邻的居民楼栋实施划片管理,每个片区仅留1个出入口,最终共保留53个出入口,每个出入口由2名工作人员值守,通过破壁整合、连小建大,严格实施闭环管理。
执行“一户一证”
设置“无接触存取点”
记者从开元街道了解到,为精准、有效落实闭环管理,街道根据辖区实际,共设置了街道检查点4个、社区检查点17个,每道关口都设有防疫检查组,由社区工作人员和志愿者组成,实行24小时轮流值班制。
同时街道还为辖区居民分发了出入证,严格实行“一户一证”,每证每次仅限一人出行,“居民凭证出入卡口都需要进行测量体温、出入情况登记等流程,外来人员未经批准不得进入。”开元街道党工委宣传委员林菲告诉记者。
值得一提的是,每个检查点都设置了一个“无接触存取点”,居民们的快递或者是线上购买的物品均放置在服务台,再自行前来领取。
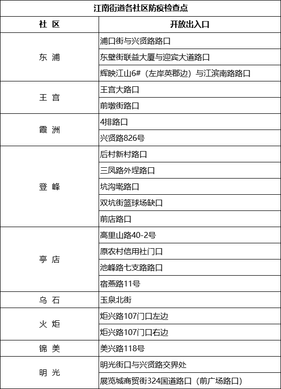
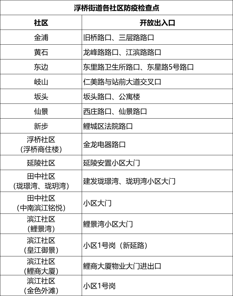
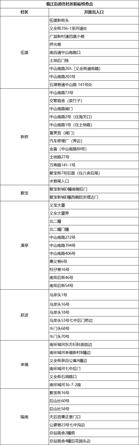
具体开放关卡明细
江南街道

浮桥街道

金龙街道

常泰街道

开元街道

鲤中街道

海滨街道

临江街道

记者:李莹、吴秋瑜 | 文图
来源:各街道
① 未经本网授权不得转载、摘编或利用其它方式使用本网原创作品。已经本网授权使用作品的,应在授权范围内使用,并注明“来源:泉州网”。违反上述声明者,本网将追究其相关法律责任。泉州网欢迎各兄弟网站开展平等合作。
② 凡本网注明“来源:XXX(非泉州网)”的作品,均转载自其他媒体,转载目的在于传递更多信息,并不代表泉州网赞同其观点和对其真实性负责,被转载网站、媒体、当事人若认为有侵权之处请来电告知,我们将及时处理。
③ 由于网络的特殊性无法及时确认稿件作者并与作者取得联系。为了保护著作权人的合法权益,及时准确地向权利人支付作品使用费,请本网站所用作品的著作权人直接与本网站联系,商洽稿费支付事宜。对于使用时未及核实的权利人,可以向本网站提交权利人身份证明材料。 如需合法使用本网站发布的拥有完全版权的稿件,也请直接与本网站接洽。联系电话:22500260,22500194。 联系邮箱:qzw@qzwb.com。