《泉州市市容和环境卫生管理条例》元旦实施后动真格!首张罚单开出
泉州网1月13日讯 (记者林福龙 通讯员吴志彬)“办证”“招聘”“开锁”这样的“牛皮癣”小广告充斥在街头巷尾,不仅影响市容市貌,也给城市管理带来困难。近日,晋江市城市管理局查处多名乱贴小广告者,对他们发放责令整改通知书并各处罚款500元。


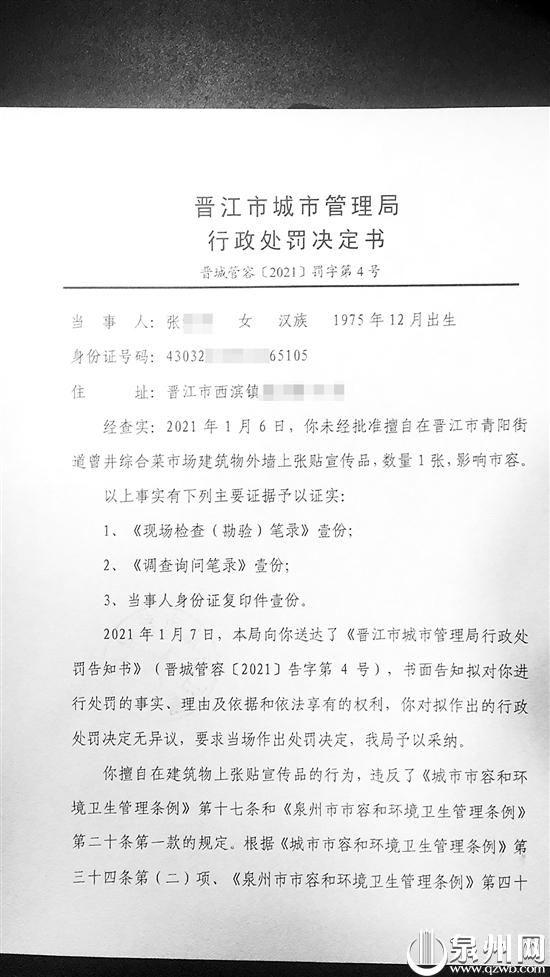
乱张贴者接受处理 (吴志彬 林福龙 摄)
“新法规实施后的首例处罚是1月6日这一起。”据晋江市城管局相关人员介绍,2021年1月6日,执法人员巡查发现当事人张某未取得批准,擅自在晋江市青阳街道曾井综合菜市场建筑物外墙上张贴宣传品,该行为违反了《城市市容和环境卫生管理条例》第十七条和《泉州市市容和环境卫生管理条例》第二十条第一款之规定。2021年1月6日,执法人员对现场进行检查勘验,制作《现场检查(勘验)笔录》;2021年1月7日,对当事人进行调查询问,制作《调查询问笔录》。根据《城市市容和环境卫生管理条例》第三十四条第(二)项、《泉州市市容和环境卫生管理条例》第四十五条第一款和《<泉州市市容和环境卫生管理条例>行政处罚自由裁量权细化标准(试行)》第2项较轻档,晋江市城市管理局对当事人作出责令改正、罚款人民币500元的行政处罚。
据悉,自《条例》实施至今,单单乱张贴影响市容方面,晋江市城市管理局已依法处罚5起,“按新条例,每起行政处罚500元。”下一步,该局还将集中开展整治乱张贴“牛皮癣”小广告的行动,同时加大便民服务张贴栏的宣传力度,净化城市面貌。
“新旧条例对比,处罚额度提高了,力度更大。”泉州市城市管理局法规科负责人称,以往按照《福建省城市市容和环境卫生管理办法》规定,对乱张贴行为处罚金额为100元-1000元,而元旦正式实施的《泉州市市容和环境卫生管理条例》规定处罚金额从500元起,上至2000元,“毕竟处罚只是一种手段,希望广大市民共同呵护城市的环境与市貌,这才是法规出台的宗旨所在。”
① 未经本网授权不得转载、摘编或利用其它方式使用本网原创作品。已经本网授权使用作品的,应在授权范围内使用,并注明“来源:泉州网”。违反上述声明者,本网将追究其相关法律责任。泉州网欢迎各兄弟网站开展平等合作。
② 凡本网注明“来源:XXX(非泉州网)”的作品,均转载自其他媒体,转载目的在于传递更多信息,并不代表泉州网赞同其观点和对其真实性负责,被转载网站、媒体、当事人若认为有侵权之处请来电告知,我们将及时处理。
③ 由于网络的特殊性无法及时确认稿件作者并与作者取得联系。为了保护著作权人的合法权益,及时准确地向权利人支付作品使用费,请本网站所用作品的著作权人直接与本网站联系,商洽稿费支付事宜。对于使用时未及核实的权利人,可以向本网站提交权利人身份证明材料。 如需合法使用本网站发布的拥有完全版权的稿件,也请直接与本网站接洽。联系电话:22500260,22500194。 联系邮箱:qzw@qzwb.com。