日前,福建省物价局、福建省司法厅联合印发《关于制定我省公证服务收费标准的通知》,进一步规范我省公证服务收费行为。该通知自2018年9月1日起执行,有效期限3年。
新修订的
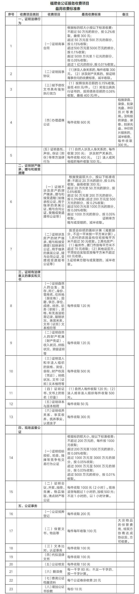
《公证服务收费标准》
有哪些变化?
你想办理的公证事项
要花多少钱?
涉及房产的财产继承
赠与和接受遗赠
怎么收费?
了解一下







通知明确
● 公证机构依法提供公证服务,实行政府指导价最高收费标准管理,下浮不限。各公证机构可以在规定的收费范围内,根据公证服务的实际确定具体收费标准。
● 实行最高收费标准管理的公证服务项目,公证机构不得以任何名义拆分项目、扩大范围、改变计费方式等收费。
● 公证机构根据当事人申请提供公证服务,应当与当事人签订《公证服务协议书》或《公证服务承诺书》,载明服务内容、收费项目、收费标准、收费依据、收费方式、收费金额、结算方式、争议解决办法等条款。
● 收费时应向当事人出具合法票据,并提供费用清单。
通知要求
● 公证机构要严格执行收费明码标价制度,在服务场所醒目位置公示公证服务收费项目、收费标准、收费依据、价格监督投诉举报电话等信息,自觉接受社会监督。
● 公证机构对符合法律援助条件的当事人应当按照相关规定给予减收或免收公证服务费用。
● 对确有经济困难的当事人可根据实际情况酌情减免公证服务费用。
① 未经本网授权不得转载、摘编或利用其它方式使用本网原创作品。已经本网授权使用作品的,应在授权范围内使用,并注明“来源:泉州网”。违反上述声明者,本网将追究其相关法律责任。泉州网欢迎各兄弟网站开展平等合作。
② 凡本网注明“来源:XXX(非泉州网)”的作品,均转载自其他媒体,转载目的在于传递更多信息,并不代表泉州网赞同其观点和对其真实性负责,被转载网站、媒体、当事人若认为有侵权之处请来电告知,我们将及时处理。
③ 由于网络的特殊性无法及时确认稿件作者并与作者取得联系。为了保护著作权人的合法权益,及时准确地向权利人支付作品使用费,请本网站所用作品的著作权人直接与本网站联系,商洽稿费支付事宜。对于使用时未及核实的权利人,可以向本网站提交权利人身份证明材料。 如需合法使用本网站发布的拥有完全版权的稿件,也请直接与本网站接洽。联系电话:22500260,22500194。 联系邮箱:qzw@qzwb.com。