近日,省物价局、财政厅、教育厅重新修订出台《福建省幼儿园收费管理办法》。
新规将现行公办幼儿园保育教育费委托定价管理方式改为授权定价管理方式。同时,取消现行省级以下公办幼儿园保育教育费收费标准高限管理规定,授权各地自主制定收费标准,支持各地公办幼儿园发展。
本办法自2018年秋季开学起执行。
新规明确,公办幼儿园保育教育费标准由各级价格、财政主管部门根据当地经济发展水平、办园成本、财政拨款、居民承受能力等情况,在充分听取社会各方面意见的基础上制定。公办幼儿园保育教育费统一按学期收取。
同时,民办幼儿园收费不列入行政事业性收费管理,幼儿园收取费用的项目和标准由幼儿园根据办园成本、市场需求等因素确定。其教育费按月或按学期收取,具体收取办法由双方协商确定。民办幼儿园办园成本没有明显提高但收费标准频繁变动导致社会反映强烈的,由同级价格主管部门采取收费提醒、约谈告诫或成本调查等方式进行监管。
《福建省幼儿园收费管理办法》政策解读
1.为什么要修订这一管理办法?
《福建省幼儿园收费管理办法》自2016年实施以来,对规范我省幼儿园收费行为,保障受教育者和幼儿园的合法权益,发挥了重要作用。但也有一些政策规定已不适应当前幼儿园收费管理工作需要,社会各方面反映较强烈,因此有必要结合当前实际,对“管理办法”重新进行修订完善,使新的政策规定符合国家政策,更具有针对性和可操作性。
2.修改依据和修改的主要内容有哪些?
(一)根据2017年颁布施行的《福建省行政事业性收费管理条例》有关规定,将现行公办幼儿园保育教育费委托定价管理方式改为授权定价管理方式。
(二)取消现行省级以下公办幼儿园保育教育费收费标准高限管理规定,授权各地自主制定收费标准,支持各地公办幼儿园发展。
(三)根据 2016年秋季以来我省幼儿园收费管理政策执行过程中各方面反映的问题,如现行幼儿园保育教育费收取方式不利于公办幼儿园资金管理、伙食费开支范围不合理等,补充完善到新的《福建省幼儿园收费管理办法》相关条款中。
(四)根据2016年下发的《〈福建省幼儿园收费管理办法〉的补充通知》(闽价费[2016]359号)内容,对《福建省幼儿园收费管理办法》相关条款进行修改完善。
3.新办法对公办幼儿园保育教育费标准审批有哪些规定?
一是各级价格、财政主管部门制定的公办幼儿园保育教育费收费标准应当报同级人民政府审批。
二是公办幼儿园保育教育费标准,由各级价格、财政主管部门根据当地经济发展水平、办园成本、财政拨款、居民承受能力等情况,在充分听取社会各方面意见的基础上,区分不同等级、不同经费来源等,制定相应的保育教育费收费标准。
三是各地制定出台保育教育费收费标准的文件,应同时报送上一级价格、财政主管部门。
4.新办法对公办幼儿园保育教育费成本开支项目是如何规定的?
公办幼儿园保育教育费成本开支项目为:教职工工资福利支出、商品和服务支出、对个人和家庭的补助支出、固定资产折旧等正常办园费用支出。不包括灾害、事故、经营性经费支出等非正常办学费用支出。
5.新办法对民办幼儿园收费管理是如何规定?
民办幼儿园收费不列入行政事业性收费管理,幼儿园收取费用的项目和标准由幼儿园根据办园成本、市场需求等因素确定。
民办幼儿园办园成本没有明显提高但收费标准频繁变动导致社会反映强烈的,由同级价格主管部门采取收费提醒、约谈告诫或成本调查等方式进行监管。
6.新办法对伙食费开支范围有什么新规定?
伙食费开支范围新增加了食堂工作人员工资和独立安装水表电表的水电费用。即伙食费开支范围是支付与幼儿膳食有关的食物、食堂工作人员工资、燃料费用(扣除教职工消耗部分)、水电费用(食堂有独立安装水表电表的)。
7.新办法对保育教育费收取方式有什么新规定?
公办幼儿园保育教育费统一按学期收取;民办幼儿园保育教育费按月或按学期收取,具体收取办法由双方协商确定。民办幼儿园在一个学年内保育教育费必须统一按月份或统一按学期收取,不得同时采取两种方式收取。
新闻多看点:
今年上半年 福建新开工建设普惠性幼儿园97所
日前,来自省教育厅2018年上半年工作分析会上的消息,今年上半年,全省新开工建设普惠性幼儿园97所,开工率64.67%。在全国第四轮学科评估中,我省有7所高校141个学科进入前70%,全省高校进入ESI前1%的学科数达24个、比2012年增加19个。
据悉,普惠性幼儿园建设方面,今年上半年,全省新开工建设97所,开工率64.67%,完成投资5.61亿元,占年度投资计划的56.1%,吸引社会资本投资建设50所普惠性幼儿园的任务全部分解到位。改善义务教育薄弱学校办学条件方面,全省已投入94.67亿元,已开工校舍279.57万平方米、开工率100%。师资队伍建设方面,已下达省级第一批基础教育培训计划13项2.55万人次,占全年计划的68.9%。青少年校园足球场地新建改扩建方面,省级投入1.56亿元,计划新建改扩建足球场地219片,目前均已进入项目招标前期准备阶段。
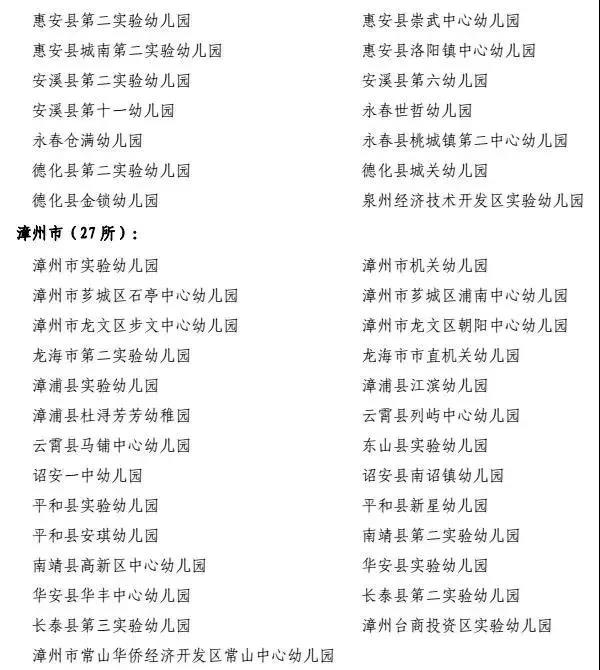
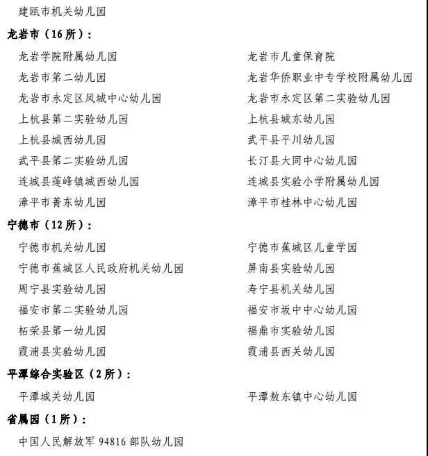
181所!第二批保教改革建设幼儿园名单公布
近日,福建省教育厅下发通知,确认福州市直机关幼儿园等181所幼儿园为我省第二批“保教改革建设幼儿园”。
一起看看有哪些幼儿园入选吧。
福建省第二批保教改革建设幼儿园名单






文件要求
一、深化改革实验。各项目幼儿园要根据专家审核意见(另 发),进一步修订完善改革实验方案,明确实验目标任务,制定切实有效措施,认真组织实施。要不断更新教育理念,大胆推进幼儿园管理和保教方式改革,积极探索符合幼儿身心发展特点和教育规律的保教方法和途径,增强保教工作的有效性,形成有特色、可推广的改革实践成果,充分发挥示范和辐射作用。
二、加强管理指导。各地要建立以县为主实施、市级指导协调的管理与推进机制。各县(市、区)教育局要落实培育责任, 建立完善培育机制,成立专家指导组,指导幼儿园进一步完善并认真实施改革实验方案,加强日常指导和交流互动,每年开展项目园全覆盖的专项指导,确保实验工作取得实效。设区市教育局要加强统筹协调,建立绩效评价机制,加大对所辖县(市、区) 培育工作的指导,每年开展抽查,并于 2020 年 6 月底前组织开展一次中期绩效评价和交流指导,并将绩效评价结果、限期整改幼儿园名单等一并上报福建省教育厅。
三、强化保障支持。省财政安排专项资金对保教改革建设幼儿园中公办性质和普惠性民办幼儿园项目分阶段进行奖补(厦门市自行安排),用于幼儿园开展改革实验相关支出。各市、县(区) 教育行政部门要主动协调当地财政、人社等相关部门,在教师培训、经费保障等方面对保教改革建设幼儿园给予倾斜支持,确保按计划完成各项实验任务。
四、实行动态管理。建设周期内,福建省教育厅将适时开展随机抽查和巡回指导,总结推广各地经验做法,扩大教改成果受益面。同时,将根据各设区市上报的改革项目中期评价结果和抽查情况, 对项目幼儿园进行差别化奖补,对改革方案执行不到位,项目建设进展不明显,经整改仍达不到要求的予以警告直至终止培育资格。
① 未经本网授权不得转载、摘编或利用其它方式使用本网原创作品。已经本网授权使用作品的,应在授权范围内使用,并注明“来源:泉州网”。违反上述声明者,本网将追究其相关法律责任。泉州网欢迎各兄弟网站开展平等合作。
② 凡本网注明“来源:XXX(非泉州网)”的作品,均转载自其他媒体,转载目的在于传递更多信息,并不代表泉州网赞同其观点和对其真实性负责,被转载网站、媒体、当事人若认为有侵权之处请来电告知,我们将及时处理。
③ 由于网络的特殊性无法及时确认稿件作者并与作者取得联系。为了保护著作权人的合法权益,及时准确地向权利人支付作品使用费,请本网站所用作品的著作权人直接与本网站联系,商洽稿费支付事宜。对于使用时未及核实的权利人,可以向本网站提交权利人身份证明材料。 如需合法使用本网站发布的拥有完全版权的稿件,也请直接与本网站接洽。联系电话:22500260,22500194。 联系邮箱:qzw@qzwb.com。