泉州网6月12日讯 6月16日至18日为2018年端午节小长假,届时市民返家过节、出门购物、自驾出游等活动增多,车站、商场、大型活动等周边道路将迎来车流、人流高峰,易对道路安全产生不利影响。泉州交警提前发布端午节交通安全出行提示,供广大驾驶员参考出行。
出行路况预测
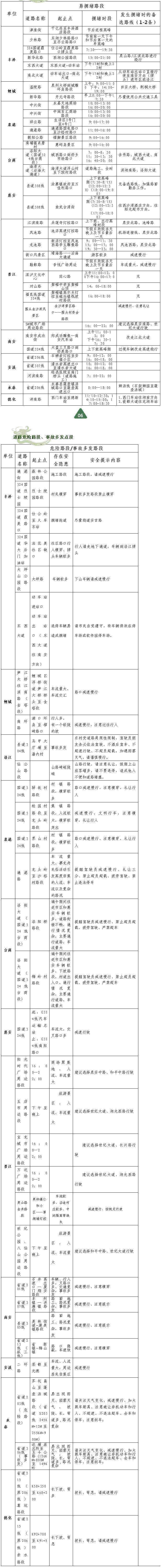
据预测,受节前放假返家的市民和学生增多的影响,预计6月15日的16:30至20:00,泉州市区客运中心站周边的泉秀街、刺桐路和泉州大桥、顺济新桥、田安大桥、笋江路、坪山路、江滨北路、国道324线霞美路口、安吉路大坪山隧道等路段将会出现车多缓行、滞留现象。
动车站方面:6月16的17时至22时以及6月18日的13时至22时,因动车站软件园路段和东西大道道路施工,部分驾驶员对路况不熟悉的情况下,动车站周边的南北大道、东西大道、站前大道将可能出现车辆行进缓慢现象,请驾驶员按照指示牌及路面标志、标线进出动车站并服从现场交警指挥引导。交警提醒:请广大前往动车站的市民尽量搭乘出租车或公交车前往,驾乘私家车的市民要前往停车场停放车辆,切勿在车站或周边道路随意停车上下客。
节日期间,市民选择以短途旅游和周边城市自驾游为主,预计6月16日、18日的10:30至15:00,清源山风景区、森林公园、洛江辖区海丝野生动物园、台商辖区亚洲艺术园、惠安崇武古城、晋江五店市、石狮黄金海岸、诗山凤山寺、永春牛姆林、德化九仙山、岱仙瀑布以及各地城区商业繁华地区等周边路段还将迎来新一轮的车流、人流高峰。
泉州交警提醒:请广大驾驶人提前选择合适的出行路线,错峰出行,切勿争道抢行、随意加塞,避免加剧道路的拥堵;遇适时交通管制时,请自觉服从路面民警的交通指挥,安全、文明出行。市民如果发生轻微交通事故,请及时拍照取证后,迅速撤离事故现场并到所辖区域的交通事故快速处理中心处理,确保道路畅通。节日期间,亲朋好友聚会喝酒几率增加,希望机动车驾驶严守“开车不喝酒,酒后不开车”的安全准则,杜绝涉酒驾车。
道路交通事故研判
近3年端午节期间,全市道路交通事故的事故起数、死亡人数分别占全市道路交通事故总数的0.75%和0.71%,道路交通事故总体平稳。
(一)引发交通事故的原因分析:未按规定让行、酒后驾驶、无证驾驶、违反交通信号、逆向行驶。
(二)引发交通事故车辆使用性质分析:私用车辆引发交通事故的现象比较突出。近三年端午节期间全市私用车辆发生交通事故占事故总数的85.51%,死亡人数占端午节期间事故死亡人员总数的78.57%。
(三)发生交通事故的时间段分析:14-16时是道路交通事故的高发时段。近三年端午节期间事故起数占端午节期间事故总数的17.11%,死亡人数占端午节期间事故死亡人员总数的13.33%。
(四)发生交通事故的道路分析:乡道公路事故较为多发。近三年端午节期间,乡道公路发生事故起数占端午节期间事故总数的50.0%,死亡人数占端午节期间事故死亡人员总数的37.50%。
(五)发生交通事故的路段情况分析:无物理隔离路段事故多发。近三年端午节期间,无物理隔离路段发生事故起数占端午节期间事故总数的60.53%,死亡人数占端午节期间事故死亡人员总数的46.67%。
道路交通整治方面
端午节期间,泉州各级公安交警部门将严查超员、超速、酒驾等各类严重交通违法行为。各地将依托岗亭、执法检查站、临时执勤点等,加强对7座以上公路客车、旅游客车、重型货运、自驾游车辆等重点车型的路面检查,以及各民俗活动、旅游景点、大型商场等周边道路的管控力度,严查酒驾醉驾毒驾、超速、超员、疲劳驾驶等严重交通违法行为;农村地区将加强微型面包车、摩托车超员、酒驾和三轮汽车、低速载货汽车、拖拉机违法载人等交通违法行为的整治力度,严防引发群死群伤事故。
部分县市区端午民俗活动交通管制信息
一年一度的闽台对渡文化节暨蚶江海上泼水节将于6月18日(端午节)在石狮市蚶江镇隆重举行,届时将有民俗踩街、龙舟赛、海上泼水、攻炮城等精彩的民俗活动,预计将吸引5-8万市民参与,为确保泼水节期间蚶江镇区周边道路安全、畅通、有序,石狮交警为此专门制定了海上泼水节道路交通安全保卫工作方案,届时将对蚶江镇区周边路段实施临时交通管制。
具体管制措施
石狮蚶江海上泼水节

根据相关活动的安排,石狮市公安局交警大队将于6月18日8:00—17:00对蚶江镇区周边路段实施临时交通管制,镇区主要干道将采取单向通行限制,具体如下:
1、裕园路为泼水节入口通道,道路两侧严禁停车,滨海路和沿海大通道为出口通道,道路两侧需按车头统一朝向港口大道按顺序停车;沿海大通道往港口大道方向有一临时停车场,可容纳200左右部车辆停靠。
2、港口大道与沿海大通道交叉路口及港口大道通达电子公司交叉路口,作为本次活动的主要出口,车辆禁止驶入。
3、石蚶路蚶江环岛周边道路单向限行,行经环岛车辆禁止驶入安仁路(原蚶江新大街)和石蚶路。
4、莲锦路石狮北高速出口灯控路口往锦江村路段单向限行,禁止车辆驶入。
温馨提示自驾游的司机进入活动现场的路线:
从石狮大道过来的车辆可行驶至石蚶路,沿石蚶路行驶至蚶江工商所附近根据指示标志进入裕园路到达活动地点。
从港口大道过来的车辆可行驶至文虎路灯控路口左拐,沿文虎路行驶至裕园路根据指示标志到达活动地点。
从石狮北高速出口过来的车辆可沿蚶江大道行驶至石蚶路交叉灯控路口左拐进入,沿石蚶路行驶至蚶江工商所附近根据指示标志进入裕园路到达活动地点。
敬请广大市民及时了解泼水节当日的道路交通管制具体实施措施,积极配合现场管理人员的指挥,共同营造畅通、有序的泼水节交通环境。
安海端午民俗旅游文化节
具体管制措施
(一)文化节开幕式、“两岸两安平”文艺晚会
1、时间:6月17日(19:00--20:30)
2、地点:晋江市安海文化中心
3、交通安全措施:
(1)临时交通管制:18:30--21:00,安海镇成功中路实施临时单行道交通管制,允许三轮以上机动车辆由云天灯控路口往旧东海路口行驶;禁止三轮以上机动车逆向行驶;
(2)停车秩序管理:
①由镇政府协调借用养正中学旧校区操场作为临时停车场;
②文化中心地下停车场为领导嘉宾专用停车场;
③允许小型汽车沿成功中路两侧单排停放;摩托车类按规划停车位有序停放;11座(含11座)以上中、大型客运车辆一律停放到养正中学临时停车场;
④对违反停车规定(或占道双排并列停放)的车辆,交警部门将按违反“禁令标志,处罚款150元,记3分”。届时,交警部门将启用清障车,对违停车辆进行清理。
(二)“水上捉鸭”竞技活动
1、时间:6月18日下午16:00-17:30
2、地点:安平桥景区演艺岛
3、交通安全措施:安平桥公园兴安路大榕树至金三角路口路段禁止一切机动车非机动车停放。如遇严重交通堵,启动应急工作预案,对周边路段实施交通管制。届时,请途经该路段车辆经南、北环路绕行。
4、停场秩序管理:为解决停车难问题,活动主办方增设报恩寺、大润发地下停车场、安平酒店设置三个临时停车场,请参加活动的群众就近选择停车场所。对违反停车规定(或占道双排并列停放)的车辆,交警部门将按违反“禁令标志,处罚款150元,记3分”。届时,交警部门将启用清障车,对违停车辆进行清理。
部分易拥堵路段
① 未经本网授权不得转载、摘编或利用其它方式使用本网原创作品。已经本网授权使用作品的,应在授权范围内使用,并注明“来源:泉州网”。违反上述声明者,本网将追究其相关法律责任。泉州网欢迎各兄弟网站开展平等合作。
② 凡本网注明“来源:XXX(非泉州网)”的作品,均转载自其他媒体,转载目的在于传递更多信息,并不代表泉州网赞同其观点和对其真实性负责,被转载网站、媒体、当事人若认为有侵权之处请来电告知,我们将及时处理。
③ 由于网络的特殊性无法及时确认稿件作者并与作者取得联系。为了保护著作权人的合法权益,及时准确地向权利人支付作品使用费,请本网站所用作品的著作权人直接与本网站联系,商洽稿费支付事宜。对于使用时未及核实的权利人,可以向本网站提交权利人身份证明材料。 如需合法使用本网站发布的拥有完全版权的稿件,也请直接与本网站接洽。联系电话:22500260,22500194。 联系邮箱:qzw@qzwb.com。