泉州网4月26日讯(记者洪荣堆)“五一”假期将至,受旅游热度攀升和生产物流运输交织等因素叠加的影响,今年“五一”期间泉州交通流量预计比往年或有较大增幅。对此,泉州公安交警部门近日发出交通安全预警,研判出行风险,公布道路易拥堵路段、道路危险及事故易发路段、交通限制措施等信息。
易拥堵、道路危险、事故易发路段
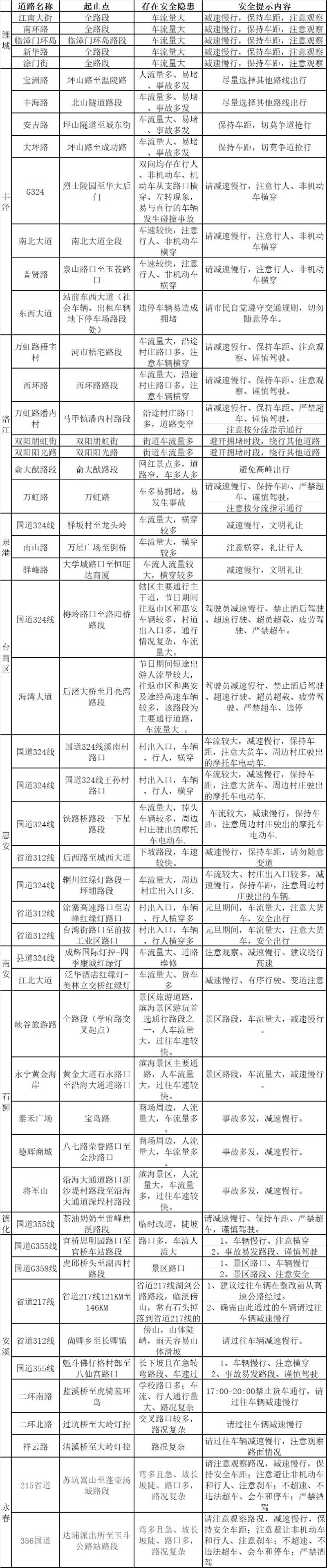
据排查统计,今年“五一”期间,全市共有道路易发生拥堵路段85处,道路危险、事故易发路段50处。

“五一”期间部分易拥堵路段

“五一”期间道路危险路段、事故多发点段
鲤城、丰泽、晋江交通管制信息
【鲤城辖区】
交通限制路段:中山中路(钟楼至打锡街路段、打锡街至涂门街路段)、状元街(钟楼状元街1.2.3 区至南俊路状元街街口)。
交通限制时间:2024年4月30日,19:00—23:00;2024年5月1日至5日(共5日),每天08:30—23:00。
交通限制措施:限行期间,禁止一切车辆(含机动车、非机动车,应急救援车辆除外)进入中山中路(钟楼至打锡街路段、打锡街至涂门街路段)、状元街(钟楼状元街1.2.3 区至南俊路状元街街口)。其余时段,按照原有交通管理措施实行管理。限行期间,请将非机动车停放至濠沟墘22号、庄府巷(晚报宿舍边物流场所)、承天巷(旧人民医院)等周边停车场或停车泊位内。
【丰泽辖区】
2024年5月1日、5月2日,泉州市滨海公园将举办大型活动,周边路段预计将迎来大量人流,交警部门将对部分路段实行交通管制。
1.活动核心路段

滨海公园大型活动核心路段管制示意图
管制时间:2024年4月30日12:00至5月2日24:00。
管制范围:丰海路府东路至府西路一段。
管制措施:禁止一切机动车【应急车辆、安保车辆、持证车辆除外】进入管控路段。
绕行建议:来往车辆可走港湾街绕行。
2.内圈核心区
管制时间:2024年5月1日、5月2日每日15:00至疏散完毕。
管制范围:丰海路-府东路-大兴街-泉宁路(含丰海路,其他道路不含)合围圈内的区域。
管制措施:禁止一切机动车(公交接驳车、应急车辆、安保车辆、持证车辆除外)进入管控范围内,禁止一切机动车辆在管控路段内临时停放。
3.中圈管控区
范围:滨海街(不含)一丰海路(含)合围圈内的区域。
管制措施:当内圈管控区出现拥堵时,根据上级指挥中心指令,禁止一切机动车(公交接驳车、应急车辆、安保车辆、持证车辆除外)进入管控路段,指挥引导管控区内一切车辆往外围绕行。
4.外圈分流区
范围:丰海路与法坊路交叉路口、后渚大桥西节点互通、晋江大桥东海互通合围的外围分流路径。
管制措施:当东海片区出现大面积拥堵,并延伸至丰海路后渚、丰海路蟳埔、东海大街师院路段时,丰泽交警将立即开展外圈分流路径疏导,禁止一切车辆进入东海片区,引导往晋江、台商或中心市区方向绕行。

泉州好势音乐节期间三圈管控示意图
【晋江辖区】
1.五店市
管制时间:5月1日至5月5日
管制措施:将对晋江市五店市周边的湖光路、世纪大道、石鼓路和泉安路周边的违停车辆进行清理,保障湖光路、世纪大道、石鼓路和泉安中路及通往景区的道路畅通。五店市周边梅园路、南山路遇拥堵时将实施临时交通管制。
建议绕行:晋江市万达灯控、万通灯控、泉安路石鼓路路口、世纪大道石鼓路路口等外围路口。
停车引导:五店市地下停车场、石鼓山庄地下停车场、桂华苑地下停车场、桂馥苑地下停车场、阳辉华庭等周边停车场。
2.第35届泉州国际车展暨第五届新能源汽车展

第35届泉州国际车展交通管制及停车示意图
管制时间:4月30日至5月3日
管制措施:晋江市长兴路(博览大道)泉州晋江国际会展中心路段,禁止大货车(核载质量4吨及以上)通行;
停车秩序:(1)参会人员自驾车辆参加车展时,可将车辆停放至国际会展中心规定停车区域、美旗大道、和谐大道和香港路的道路靠右侧临时停车区域、美旗城地下停车场及周边路段临时停车区域;(2)禁止将车辆停放至国际会展中心长兴路(博览大道)两侧主车道路面上。
3.梧林景区
管制时间:4月29日至5月5日
管制措施:将对梧林景区的东西三路周边的违停车辆进行清理,保障东西三路及通往景区的道路畅通,如遇拥堵时将对周边道路进行临时管控。
4.安平桥景区
管制时间:4月29日至5月3日
管制措施:将对安平桥周边的兴安路和鸿江西路和海八路周边巡逻管控,保障海八路、鸿江西路、兴安路及通往景区的道路畅通,如遇拥堵时将对周边道路进行临时管控。
道路交通安全形势研判和管控措施
据公安交警部门研判,今年“五一”假期道路交通安全主要存在五个方面的风险:我市成为最具热度的国内游城市之一,假期将吸引大量游客,届时大客流、大车流、自驾流叠加,疲劳驾驶、酒驾醉驾、强超强会、不减速 、不让行等违法肇事风险急剧上升,加之部分外地游客自驾来泉游玩,路况生疏,交通安全风险将显著上升;经济提速带来运能集中释放,公路货运更加繁忙,大量货车持续加班加点,“多拉快跑”、疲劳驾驶、强超强会等安全隐患突出。
生产需求持续旺盛,农村事故风险上升;当下正值春夏交替和植树采摘高峰期,春耕春种、采茶植树等农业生产活动繁忙,人员、物资运输频繁,加之农村地区执法管控力度薄弱, 无证驾驶、超员载客、马路市场占道经营易引发事故;春夏转换、气温升高,“春困夏乏”影响安全驾驶,加之当前正值雨季,晴雨反复多变,路面湿滑极易引发车辆追尾相撞、侧滑侧翻及二次事故,而且早晚大温差易发局部团雾,影响道路通行安全;假期学生参与道路交通活动增多,特别是涉及学生(未成年人)违法驾驶机动车的风险不容忽视,此外,学生假期结伴旅游出行较多,安全风险随之上升。
记者了解到,为规范通行秩序,强化路面管控,泉州各地公安交警部门将紧盯客货运、农村地区安全风险和酒醉驾等重点违法,最大限度把警力投入一线,强化节日期间路面管控。具体措施包括:组织开展“五一”节假日夜查统一行动,每日开展夜查统一行动,严查酒醉驾等重点交通违法,并将进行警示曝光;聚焦重点路段,加大景区周边路段执勤值守,对加塞抢行、违法占用应急车道等影响通行效率、容易引发拥堵和事故的违法行为,依法从严查处;采取网上网下结合、定点检查与流动巡逻结合,加强对“两客一面”、重中型货车、农村三轮车、摩托车等重点车辆的路检路查,严查违法载人、超员载客、超速行驶、疲劳驾驶、货车超载、酒驾醉驾等重点交通违法行为;启动农村劝导站发挥“两站两员”作用,严把出村口、 出镇口等主要关口,加强对农村地区“双违”酒驾醉驾等重点违法行为的劝导查纠。
① 未经本网授权不得转载、摘编或利用其它方式使用本网原创作品。已经本网授权使用作品的,应在授权范围内使用,并注明“来源:泉州网”。违反上述声明者,本网将追究其相关法律责任。泉州网欢迎各兄弟网站开展平等合作。
② 凡本网注明“来源:XXX(非泉州网)”的作品,均转载自其他媒体,转载目的在于传递更多信息,并不代表泉州网赞同其观点和对其真实性负责,被转载网站、媒体、当事人若认为有侵权之处请来电告知,我们将及时处理。
③ 由于网络的特殊性无法及时确认稿件作者并与作者取得联系。为了保护著作权人的合法权益,及时准确地向权利人支付作品使用费,请本网站所用作品的著作权人直接与本网站联系,商洽稿费支付事宜。对于使用时未及核实的权利人,可以向本网站提交权利人身份证明材料。 如需合法使用本网站发布的拥有完全版权的稿件,也请直接与本网站接洽。联系电话:22500260,22500194。 联系邮箱:qzw@qzwb.com。