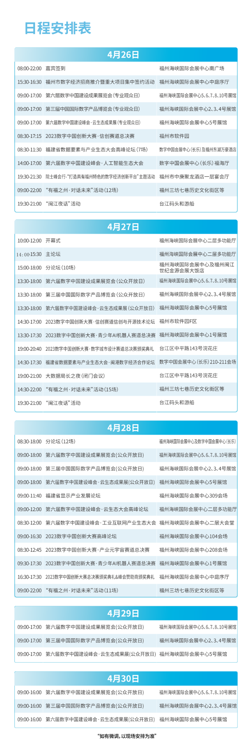
4月27日
第六届数字中国建设峰会
将在福州盛大开幕
都有什么活动?
分别在哪一天举办?
要到哪里参加?
快收好这份日程安排表!

2023年省市全民数字素养与技能提升月启动仪式
此外,4月28日上午,由省委网信办、省发改委(省数字办)、 省教育厅、省工信厅、省人社厅、省通信管理局主办的数字赋能全民共享——2023年省市全民数字素养与技能提升月启动仪式也将在福州举行,以鼓楼中山社区、冶山春秋园为载体,开展数字素养宣教、数字素养与技能培训基地成果展示、数字化应用场景体验等活动。
今年峰会
亮点和特点也很多
一起来看看吧
“1+3+N”系列活动
1个论坛论坛、20个分论坛
3场大型活动
数字中国建设成果展、数字产品博览会
以及数字中国创新大赛多个系列特色活动
云生态大会、工业互联网生态大会
人工智能生态大会
“闽江夜话”“有福之州·对话未来”
......
值得一提的是
数字产品博览会全新设置了
“数字生活、数字产业、数字治理”
三大主题展区
来自五湖四海的数字大咖
将携前沿黑科技亮相!
数字国际元素浓厚丰富
国际组织、国际专家
数十个国家驻华使馆
100多家跨国企业参会
亚马逊、ABB等世界500强参展
数字技术创新精彩纷呈
超写实虚拟人、“福元宇宙2.0”
等硬核科技纷纷亮相
还有
前沿信息技术首创成果近百项
数字平台功能优化提升
北京、宁夏、陕西、江西四个省市区
将作为主宾省参会
深入交流省域数字治理经验
云上峰会、云上数博会、智慧会务展务
“三大平台”功能全面升级
线上线下融合让更多人共享峰会成果
数字惠民服务便捷暖心
打造一批便民智慧街区
推出80个精品数字应用体验场景
发放AR红包、数字人民币红包
......
数字产业生态开放共赢
国家部委也将深入解读
《数字中国建设整体布局规划》
发布一批重量级政策措施
营造良好的数字生态和发展环境
加快推进规划落地实施
潮涌闽江畔,门纳千万客
4月27日
我在福州等你哦
来源:网信福建综合网信中国、福州日报、数字中国建设峰会官微等
① 未经本网授权不得转载、摘编或利用其它方式使用本网原创作品。已经本网授权使用作品的,应在授权范围内使用,并注明“来源:泉州网”。违反上述声明者,本网将追究其相关法律责任。泉州网欢迎各兄弟网站开展平等合作。
② 凡本网注明“来源:XXX(非泉州网)”的作品,均转载自其他媒体,转载目的在于传递更多信息,并不代表泉州网赞同其观点和对其真实性负责,被转载网站、媒体、当事人若认为有侵权之处请来电告知,我们将及时处理。
③ 由于网络的特殊性无法及时确认稿件作者并与作者取得联系。为了保护著作权人的合法权益,及时准确地向权利人支付作品使用费,请本网站所用作品的著作权人直接与本网站联系,商洽稿费支付事宜。对于使用时未及核实的权利人,可以向本网站提交权利人身份证明材料。 如需合法使用本网站发布的拥有完全版权的稿件,也请直接与本网站接洽。联系电话:22500260,22500194。 联系邮箱:qzw@qzwb.com。