2026年“五一”假期将至
哪些路段易拥堵?
出行高峰何时出现?
一起来了解——
2026年“五一”假期从5月1日至5日,高速公路免收7座及以下小型客车通行费。伴随文旅市场持续升温,全省道路交通流量将持续高位运行,自驾出游、跨省流动旺盛,整体呈现“车流潮汐突出、时段分布集中、区域流向集聚”的态势。
一、天气情况
全省天气总体以多云为主,降水偏少,气温较日常略偏高,中北部地区部分有阵雨或雷阵雨;大部城区日最高气温28-32℃,日最低气温18-24℃。
二、道路通行态势分析
假期群众出行需求集中释放,加上周边浙江、江西、广东三省中小学春假(多集中于4月28日至30日)与“五一”假期出游衔接,预计全省高速公路出入口(含省际)日均流量将大幅上升。4月30日,各地将迎来出行小高峰,厦门、龙岩、平潭车流增长明显。5月1日至3日,全省将达到出行高峰,预计5月1日达到最高峰值。5月4日至5日,将迎来返程高峰,福州、厦门、泉州市区入城车流量将处于高位运行。
三、旅游平台预测情况
根据旅游平台统计,福建整体旅游产品预订量同比增长超 40%,省外客源占比突破 60%。福州、泉州、厦门等城市热度持续稳居全国前列。家庭亲子游与研学旅行将成为“五一”假期福建旅游的主流,相关订单占比超65%,武夷山、福建土楼、三坊七巷、泉州古城等兼具自然景观与文化底蕴的目的地,研学团订单同比增长3倍,出游时间拉长,自驾占比超70%。
•跨省车流提前启动
受邻省中小学春假影响,入闽车流预计提前至4月27日,与福建本地出城车流在4月30日至5月1日形成双向叠加,高速公路易拥堵缓行路段、城市绕城高速及景区连接线的缓行时长较往年延长。
•租车出行成为主流选择
入闽游客平均出游天数达4至5日,“高铁落地+租车漫游”成为跨省游客主流选择。福州、厦门、泉州、武夷山等热门目的地租车订单量同比增长超五成。平潭、霞浦、南靖、永定等县域景点因适合自驾深度游览,租车接驳需求尤为突出。
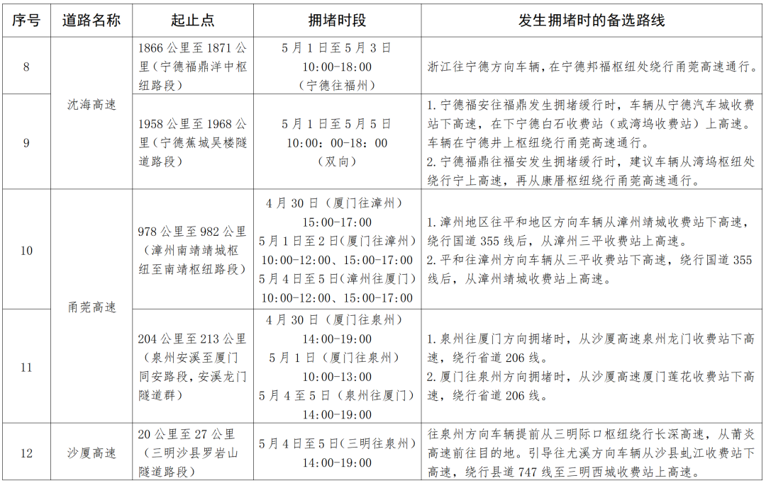
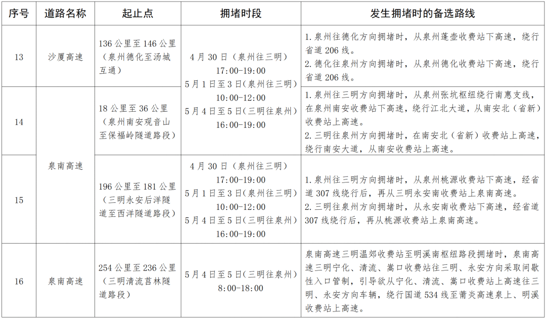
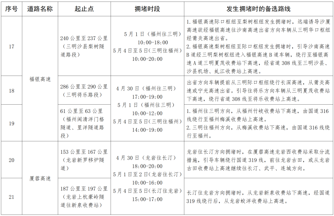
四、高速公路大流量路段及备选路线





五、全省道路管制情况

六、高速公路事故易发路段


七、安全出行提示
(一)自驾出行。新手驾驶人(含“老证新手”)出行前请重温交通法规、驾驶技能,提前熟悉车辆、路况,避开高峰和深夜、凌晨、午间等易疲劳时段,建议邀请驾龄三年以上、具有熟练驾车经验人员随车陪同。出发前设置好导航,倡议使用高德鹰眼守护语音预警系统,行驶中杜绝操作手机等分心驾驶行为。身体不适切勿强撑,杜绝将车交给患有妨碍驾驶疾病的人员驾驶,为自己和他人的生命负责。
(二)租车出行。选择有资质的租车平台或公司,核查车辆保险、年检及轮胎、刹车、灯光等关键部位。提前熟悉车辆操作,油车换电车务必先适应再出发。假期车流密集,切勿疲劳驾驶、超速抢道,途经临水临崖山路或雨天湿滑路段请减速慢行。遇交叉路口、穿村过镇路段注意观察路侧车辆和行人。严禁无证人员隐瞒身份违规租车。
(三)骑乘出行。骑乘摩托车、电动自行车务必佩戴好安全头盔,按道行驶,自觉遵守通行规则,不超员载人、逆行、闯红灯。家长要看管好自家车辆,加强对未成年人的监管,严禁未达法定年龄骑行上路(自行车12周岁、电动自行车16周岁),严禁无证驾驶机动车。
(四)高速公路行车。重点关注隧道、匝道规范行车,遇拥堵缓行服从指挥、匀速跟进,严禁违法占用应急车道。雨天出行,牢记“降速、控距、亮尾”。驶离高速提前变道,错过出口切勿急刹急停、倒车逆行。老人、小孩在服务区休息时,注意安全,不在行车通道逗留。遇事故或车辆故障,牢记车靠边、快警示、人撤离、即报警“十二字”避险口诀。
来源:福建交警
① 未经本网授权不得转载、摘编或利用其它方式使用本网原创作品。已经本网授权使用作品的,应在授权范围内使用,并注明“来源:泉州网”。违反上述声明者,本网将追究其相关法律责任。泉州网欢迎各兄弟网站开展平等合作。
② 凡本网注明“来源:XXX(非泉州网)”的作品,均转载自其他媒体,转载目的在于传递更多信息,并不代表泉州网赞同其观点和对其真实性负责,被转载网站、媒体、当事人若认为有侵权之处请来电告知,我们将及时处理。
③ 由于网络的特殊性无法及时确认稿件作者并与作者取得联系。为了保护著作权人的合法权益,及时准确地向权利人支付作品使用费,请本网站所用作品的著作权人直接与本网站联系,商洽稿费支付事宜。对于使用时未及核实的权利人,可以向本网站提交权利人身份证明材料。 如需合法使用本网站发布的拥有完全版权的稿件,也请直接与本网站接洽。联系电话:22500260,22500194。 联系邮箱:qzw@qzwb.com。