泉州网4月24日讯(通讯员赵美媛 记者卢珊珊)24日,泉州市交警部门召开五一出行交通安全提醒通气会。据介绍,今年“五一”假期时间较长,随着国内疫情防控形势持续向好、天气逐渐转暖,且高速公路继续免费通行,交警部门预计4月30日晚及假期首尾两日国省道等主干线、进出城路段将出现车辆缓行现象,节日期间通往景区、公园道路及大型商场周边交通流量将明显增加。
据了解,交警中队将加强动车站周边路面巡查,确保节日期间道路交通有序。提醒广大市民群众到动车站接送客时自觉将车辆停往动车站东侧停车场或动车站枢纽地下停车场。动车站一楼广场进站通道为送客通道,除防疫接驳车辆外,其他接客车辆不允许在此处停放,送客车辆应按规定即停即走。
此外,泉州台商区的海湾大道正值拓改,部分路段禁行,请驾驶员提前了解管制信息,合理选择绕行线路。
根据泉南高速公路路面维修施工需要,对泉州泉南高速公路永春段各互通进行交通管制,请过往车辆根据有关通知通告,绕道或按规定路线绕行,服从现场交通管理人员指挥,确保安全行驶。
据民警介绍,泉州各地公安交警部门将持续深化开展道路安全隐患大排查大整治大宣传和百日攻坚行动,继续紧盯客货运、农村地区安全风险和酒醉驾等重点违法,最大限度把警力投入一线,强化节日期间路面管控。
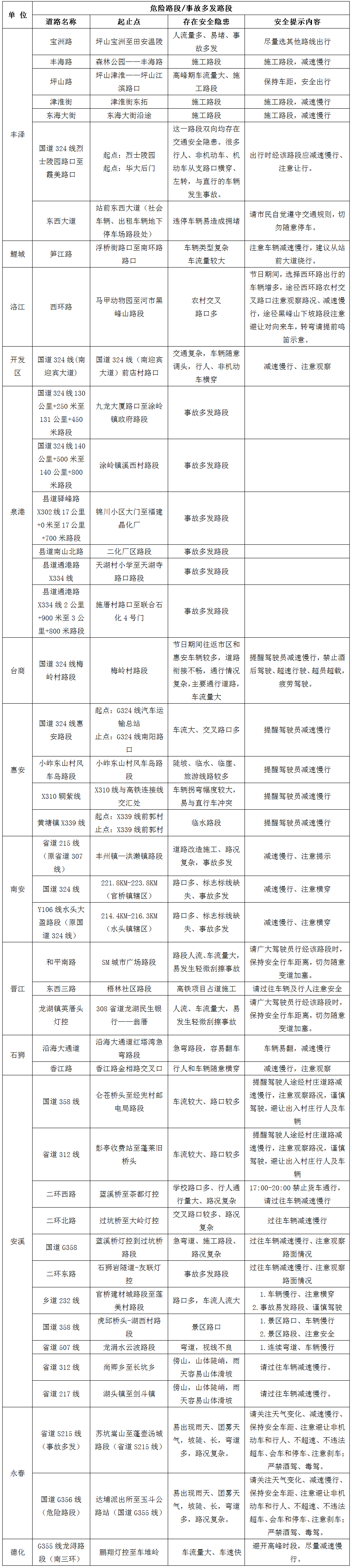
附件:1.五一节期间道路危险路段、事故多发点段

2.五一节期间部分易拥堵路段

① 未经本网授权不得转载、摘编或利用其它方式使用本网原创作品。已经本网授权使用作品的,应在授权范围内使用,并注明“来源:泉州网”。违反上述声明者,本网将追究其相关法律责任。泉州网欢迎各兄弟网站开展平等合作。
② 凡本网注明“来源:XXX(非泉州网)”的作品,均转载自其他媒体,转载目的在于传递更多信息,并不代表泉州网赞同其观点和对其真实性负责,被转载网站、媒体、当事人若认为有侵权之处请来电告知,我们将及时处理。
③ 由于网络的特殊性无法及时确认稿件作者并与作者取得联系。为了保护著作权人的合法权益,及时准确地向权利人支付作品使用费,请本网站所用作品的著作权人直接与本网站联系,商洽稿费支付事宜。对于使用时未及核实的权利人,可以向本网站提交权利人身份证明材料。 如需合法使用本网站发布的拥有完全版权的稿件,也请直接与本网站接洽。联系电话:22500260,22500194。 联系邮箱:qzw@qzwb.com。